HOME   LIST
‹–   –›

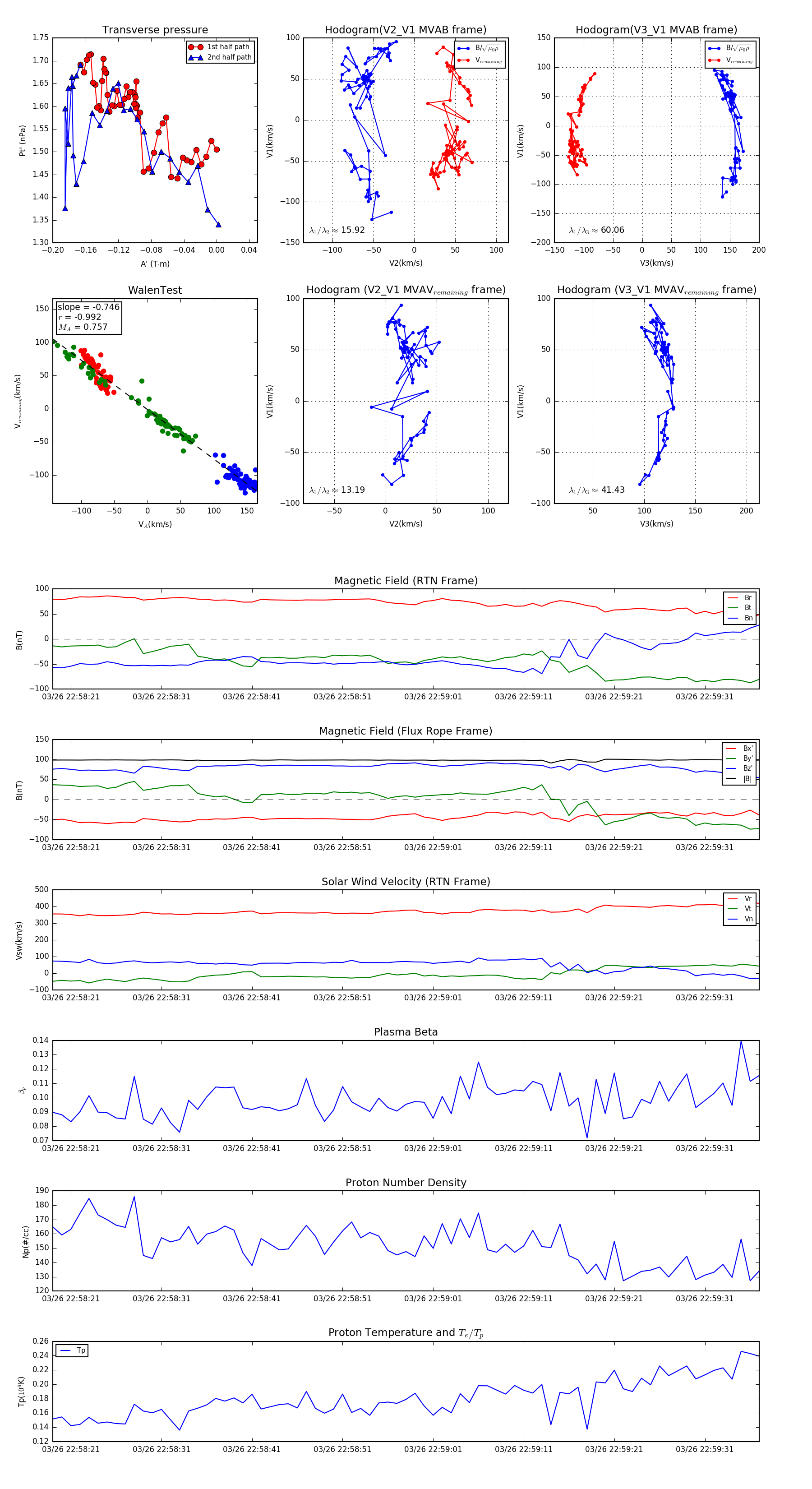
Flux Rope in 2024

Flux Rope Event 2024-03-26 22:58:19 ~ 2024-03-26 22:59:37 (79 seconds)


plot