HOME   LIST
‹–   –›

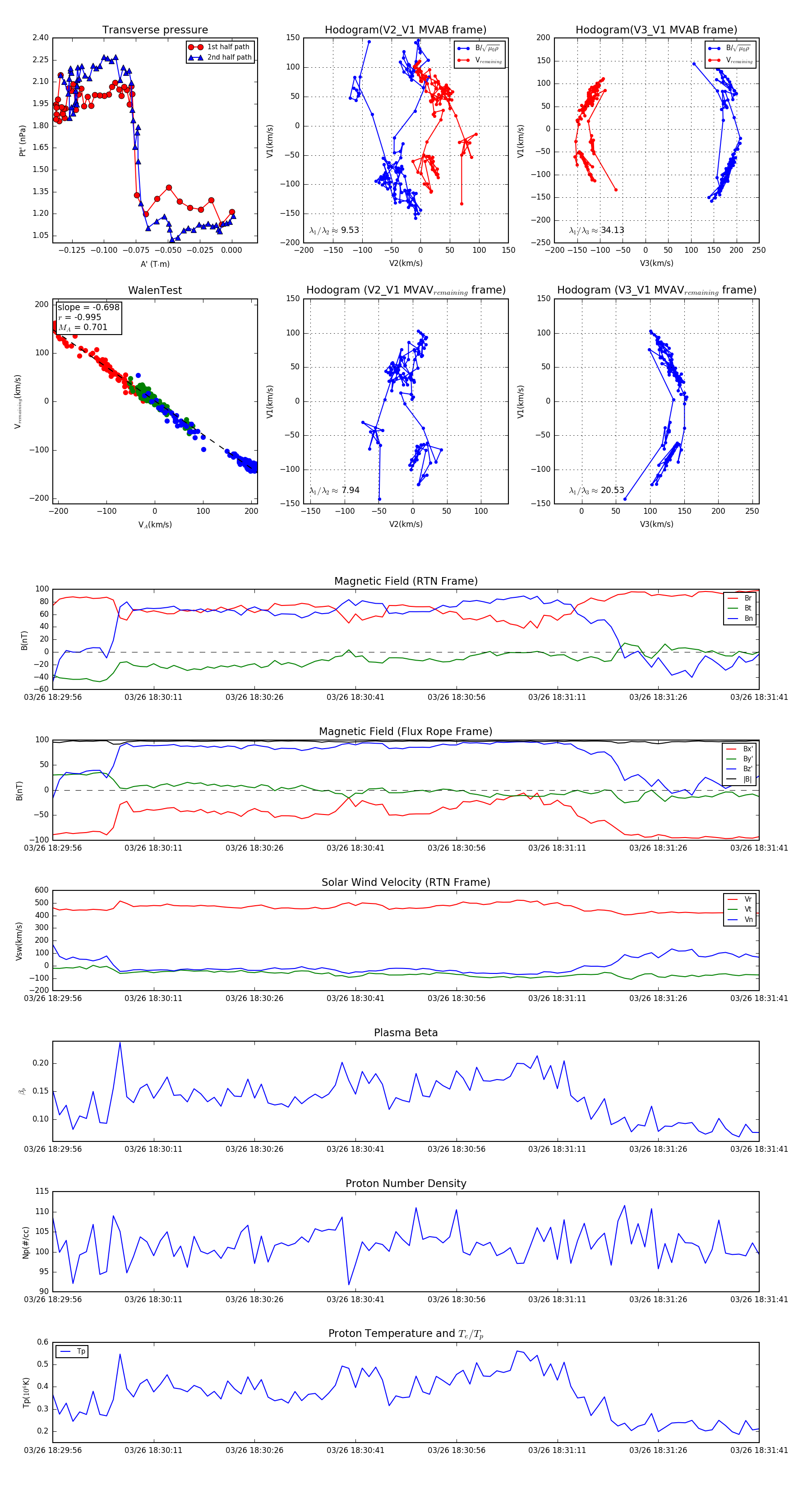
Flux Rope in 2024

Flux Rope Event 2024-03-26 18:29:56 ~ 2024-03-26 18:31:41 (106 seconds)


plot