HOME   LIST
‹–   –›

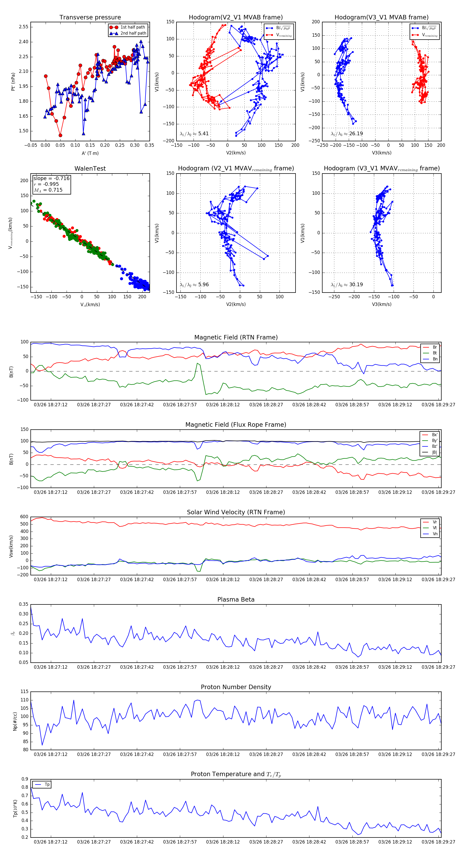
Flux Rope in 2024

Flux Rope Event 2024-03-26 18:27:05 ~ 2024-03-26 18:29:28 (144 seconds)


plot