HOME   LIST
‹–   –›

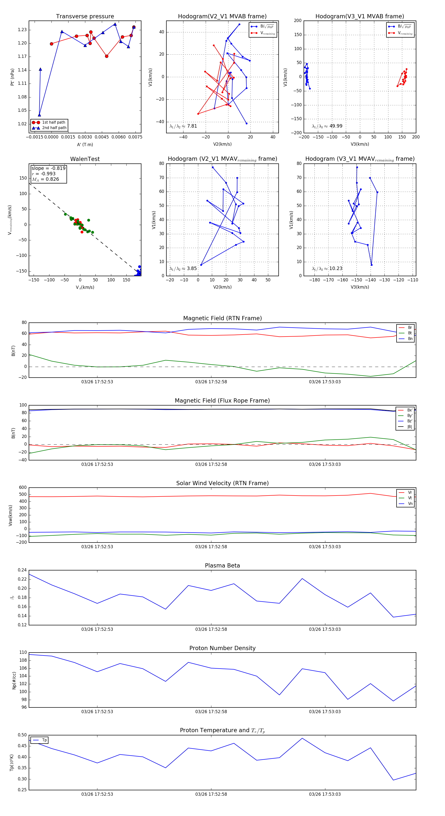
Flux Rope in 2024

Flux Rope Event 2024-03-26 17:52:50 ~ 2024-03-26 17:53:07 (18 seconds)


plot