HOME   LIST
‹–   –›

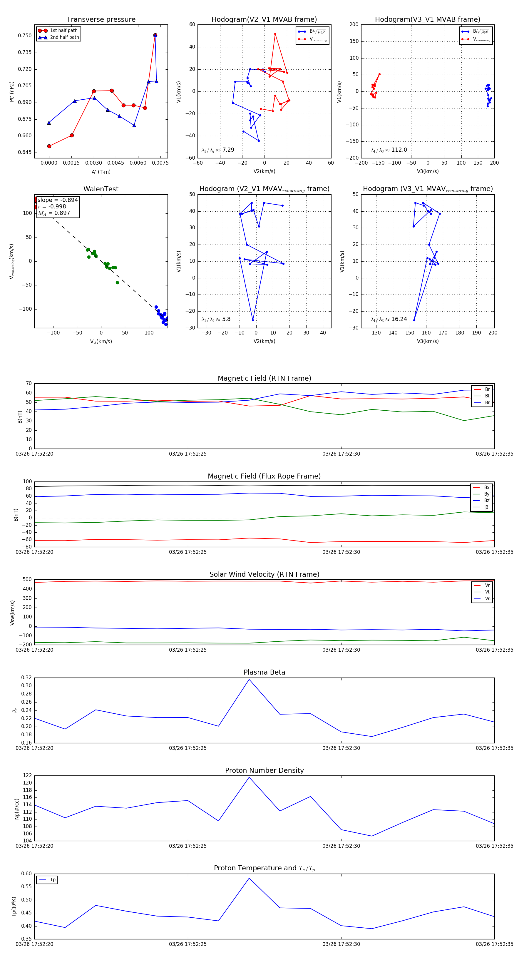
Flux Rope in 2024

Flux Rope Event 2024-03-26 17:52:20 ~ 2024-03-26 17:52:35 (16 seconds)


plot