HOME   LIST
‹–   –›

Flux Rope in 2024

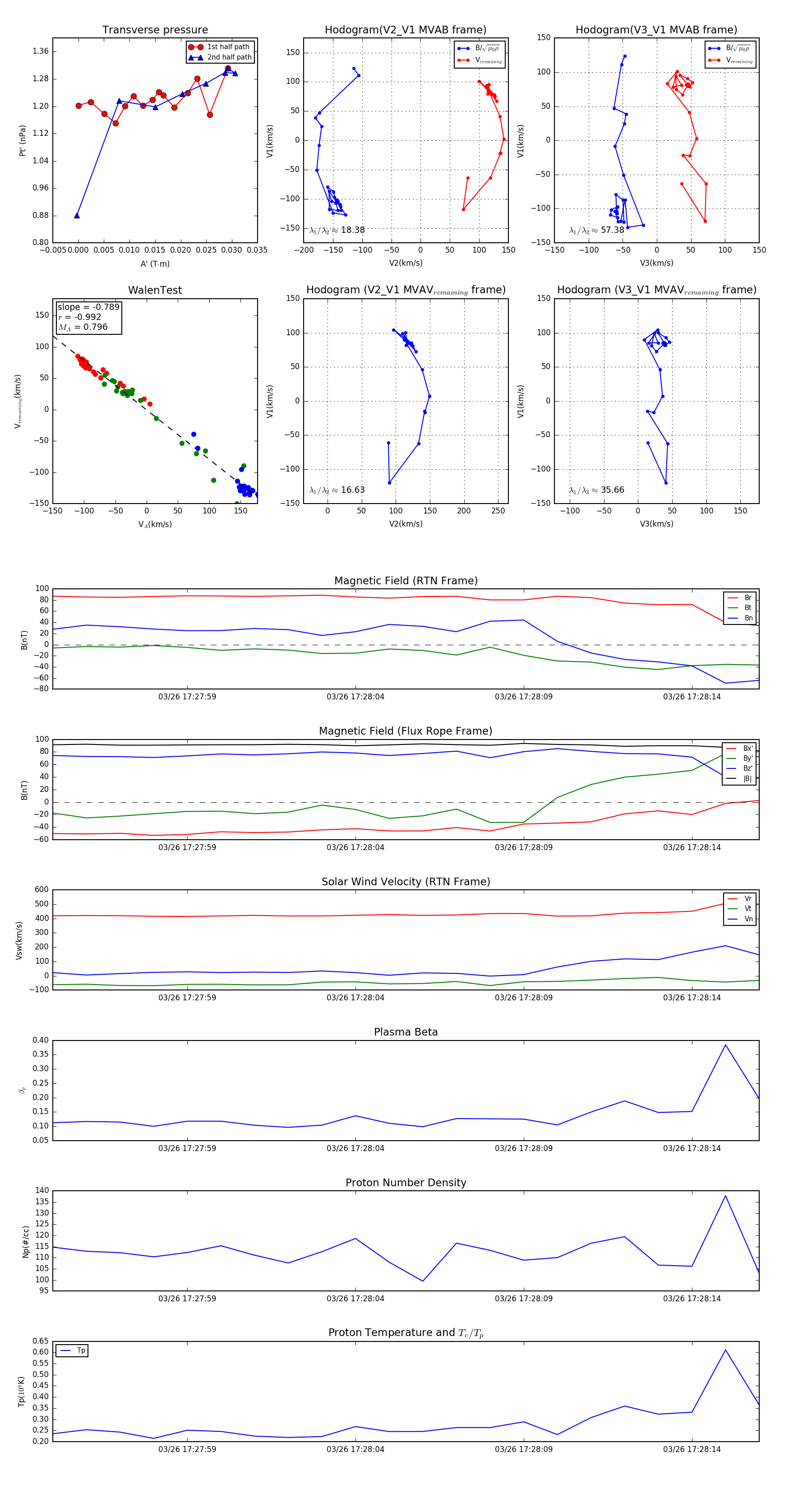
Flux Rope Event 2024-03-26 17:27:55 ~ 2024-03-26 17:28:16 (22 seconds)


plot