HOME   LIST
‹–   –›

Flux Rope in 2024

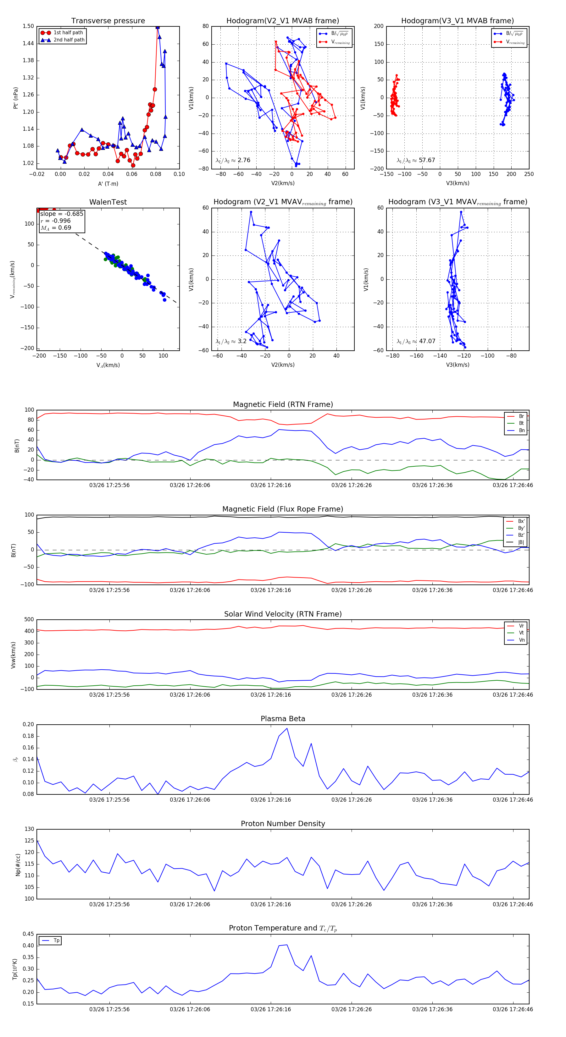
Flux Rope Event 2024-03-26 17:25:47 ~ 2024-03-26 17:26:48 (62 seconds)


plot