HOME   LIST
‹–   –›

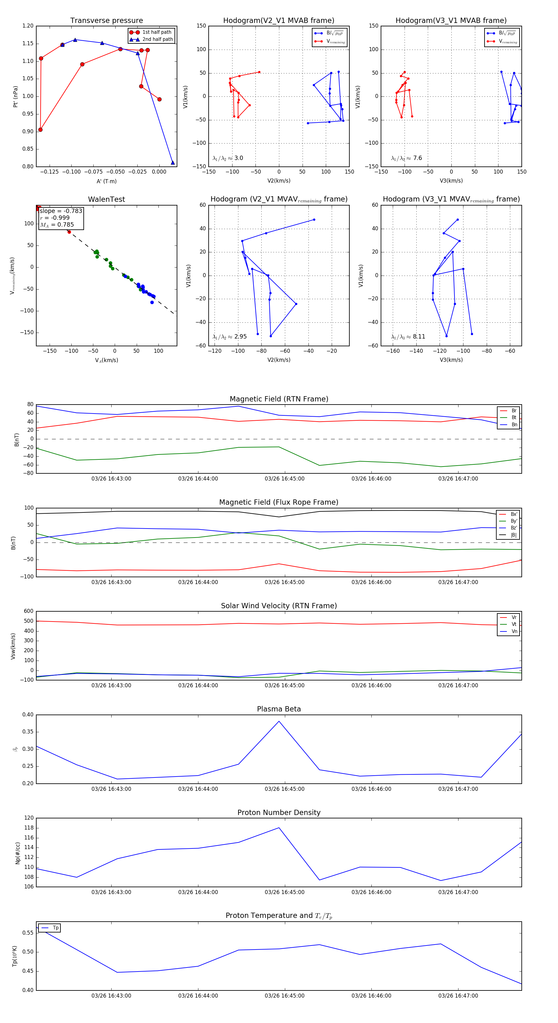
Flux Rope in 2024

Flux Rope Event 2024-03-26 16:42:08 ~ 2024-03-26 16:47:44 (337 seconds)


plot