HOME   LIST
‹–   –›

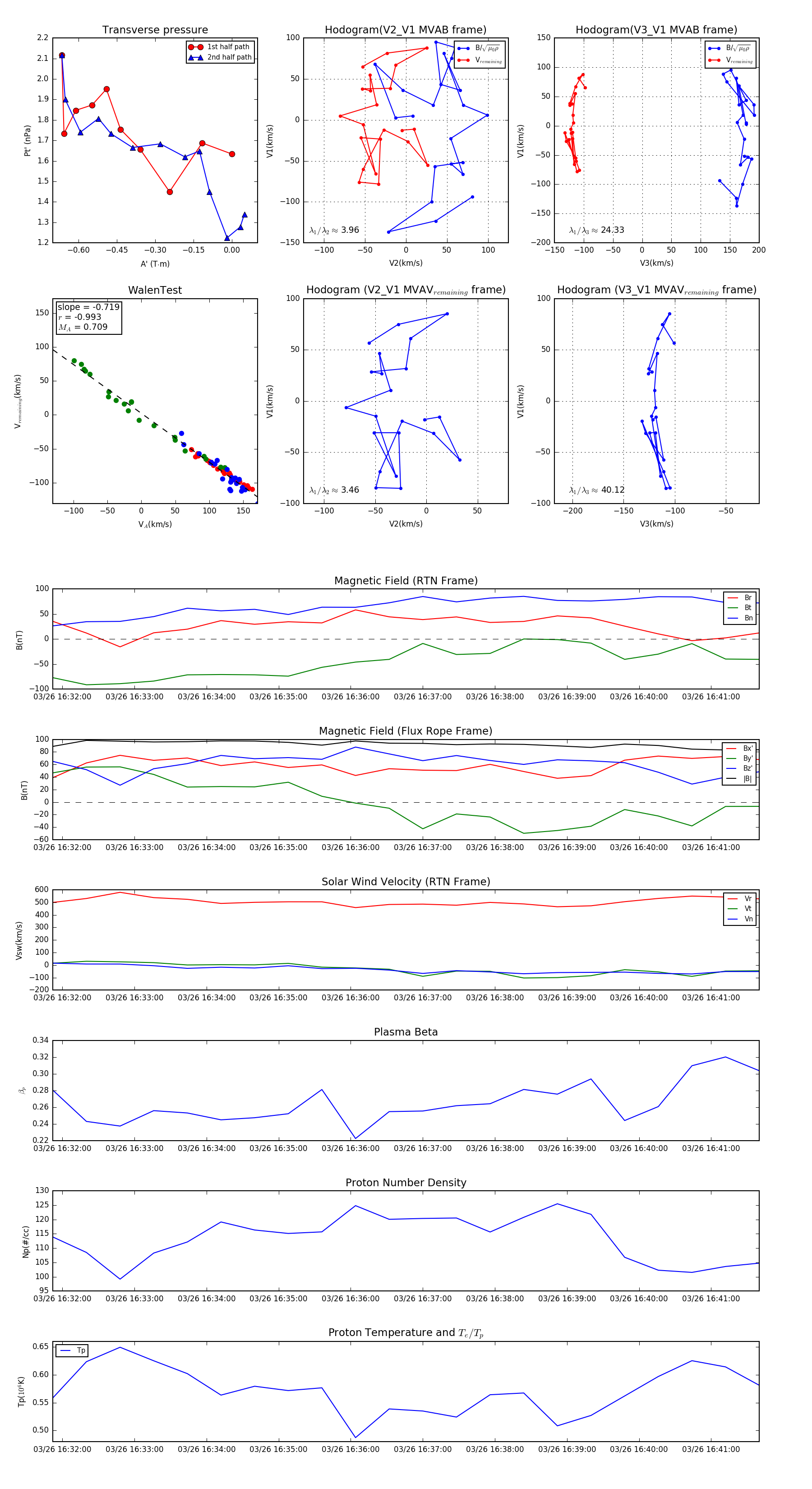
Flux Rope in 2024

Flux Rope Event 2024-03-26 16:31:52 ~ 2024-03-26 16:41:40 (589 seconds)


plot