HOME   LIST
‹–   –›

Flux Rope in 2024

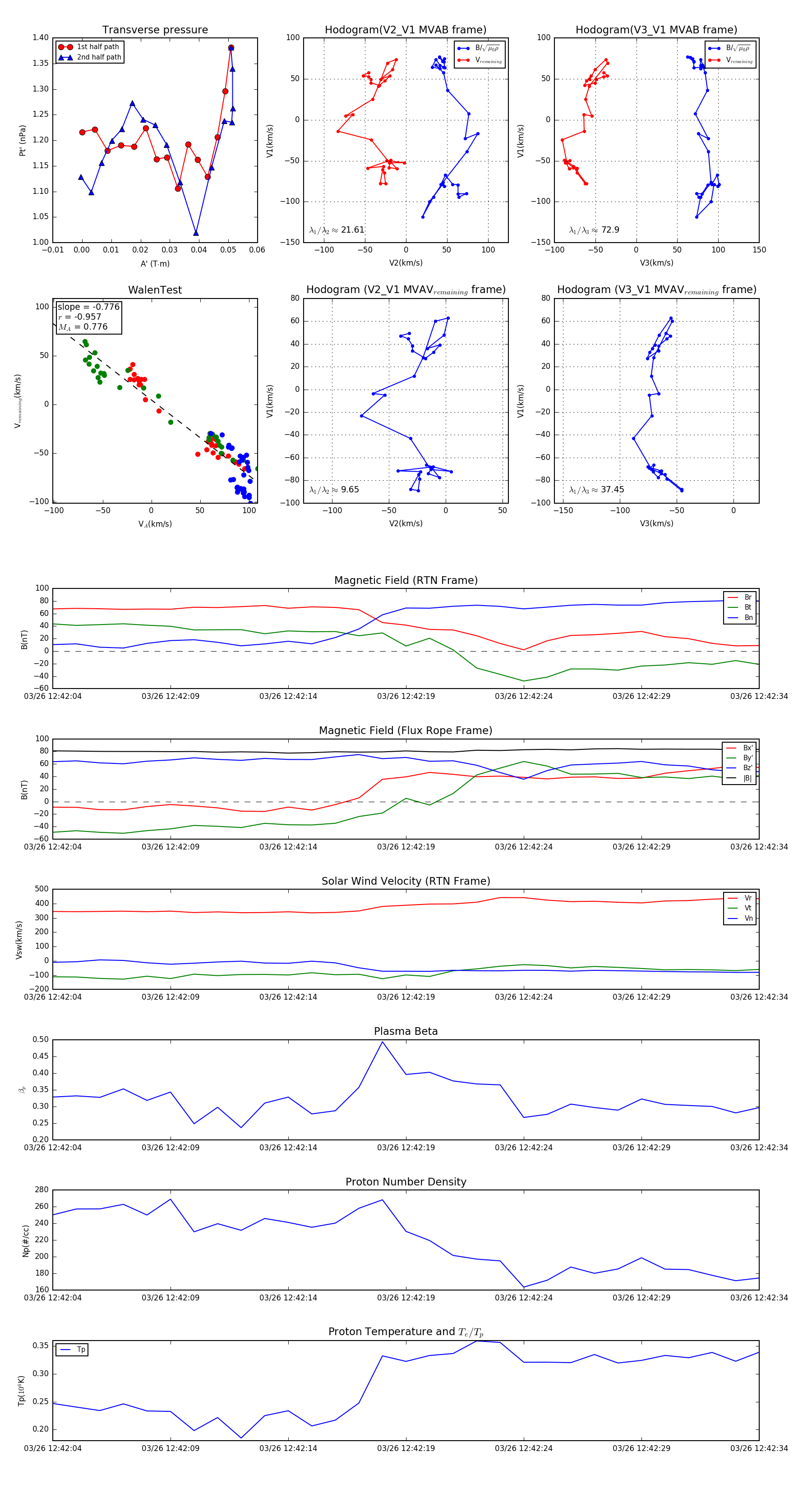
Flux Rope Event 2024-03-26 12:42:04 ~ 2024-03-26 12:42:34 (31 seconds)


plot