HOME   LIST
‹–   –›

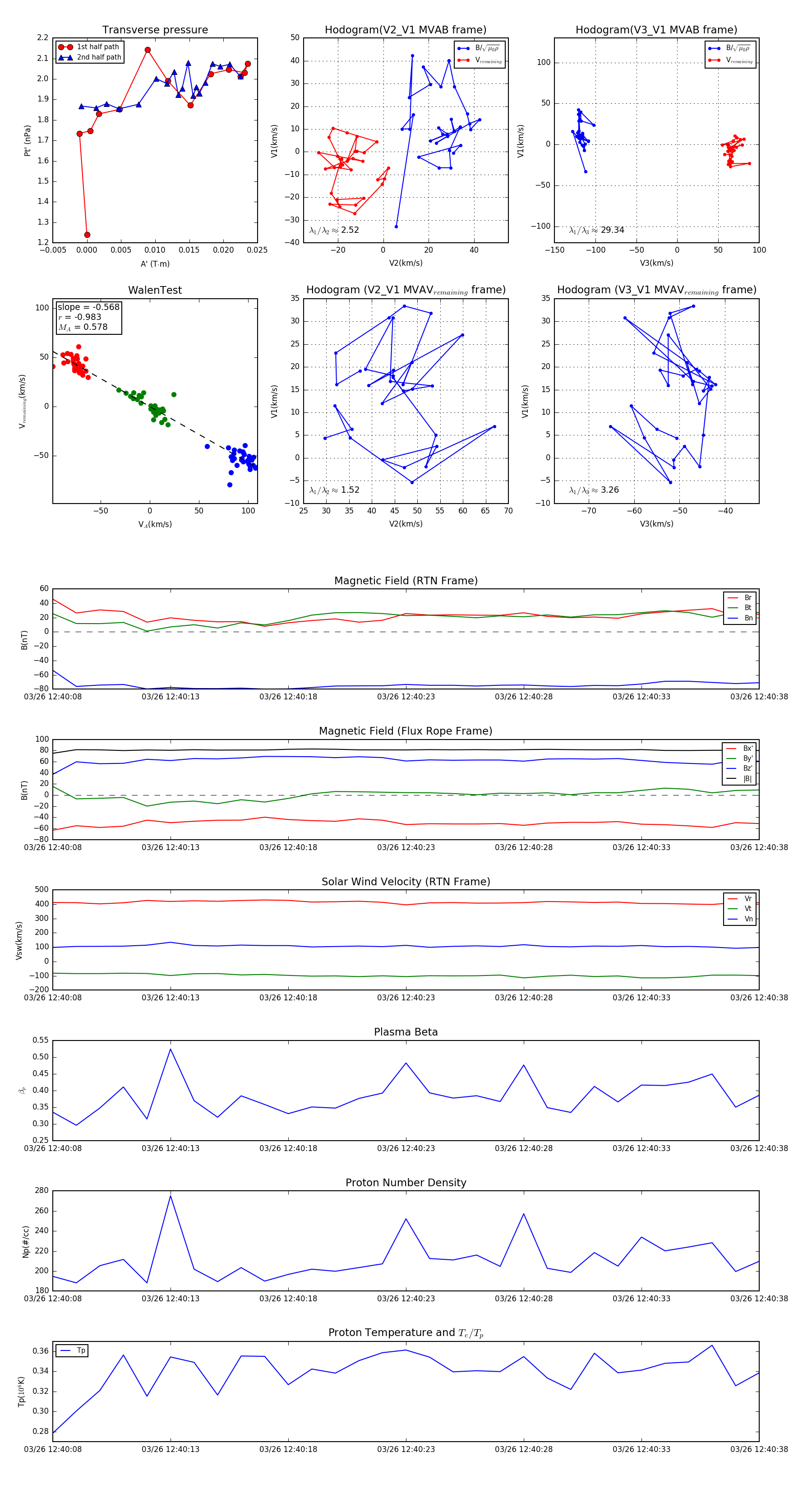
Flux Rope in 2024

Flux Rope Event 2024-03-26 12:40:08 ~ 2024-03-26 12:40:38 (31 seconds)


plot