HOME   LIST
‹–   –›

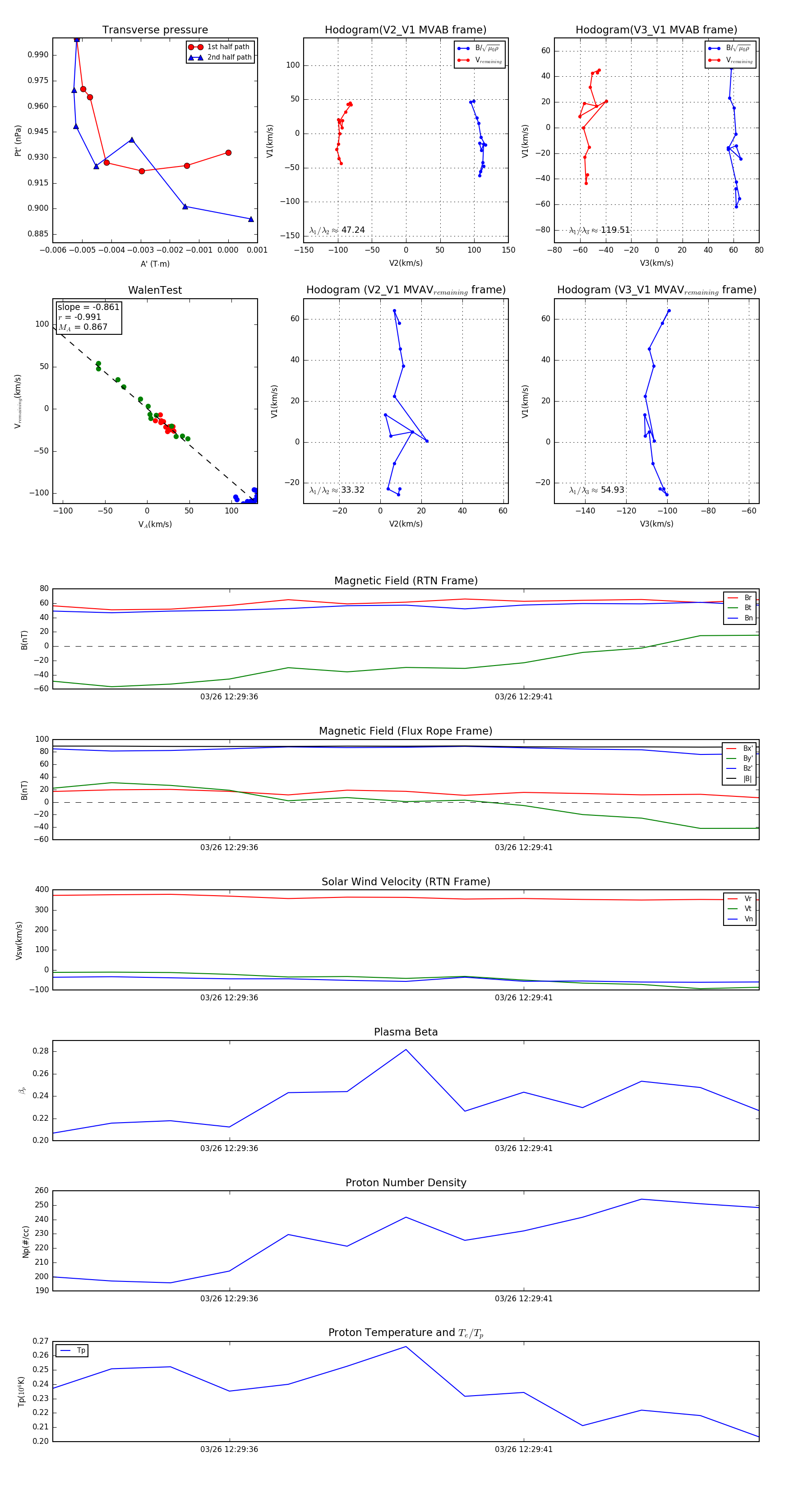
Flux Rope in 2024

Flux Rope Event 2024-03-26 12:29:33 ~ 2024-03-26 12:29:45 (13 seconds)


plot