HOME   LIST
‹–   –›

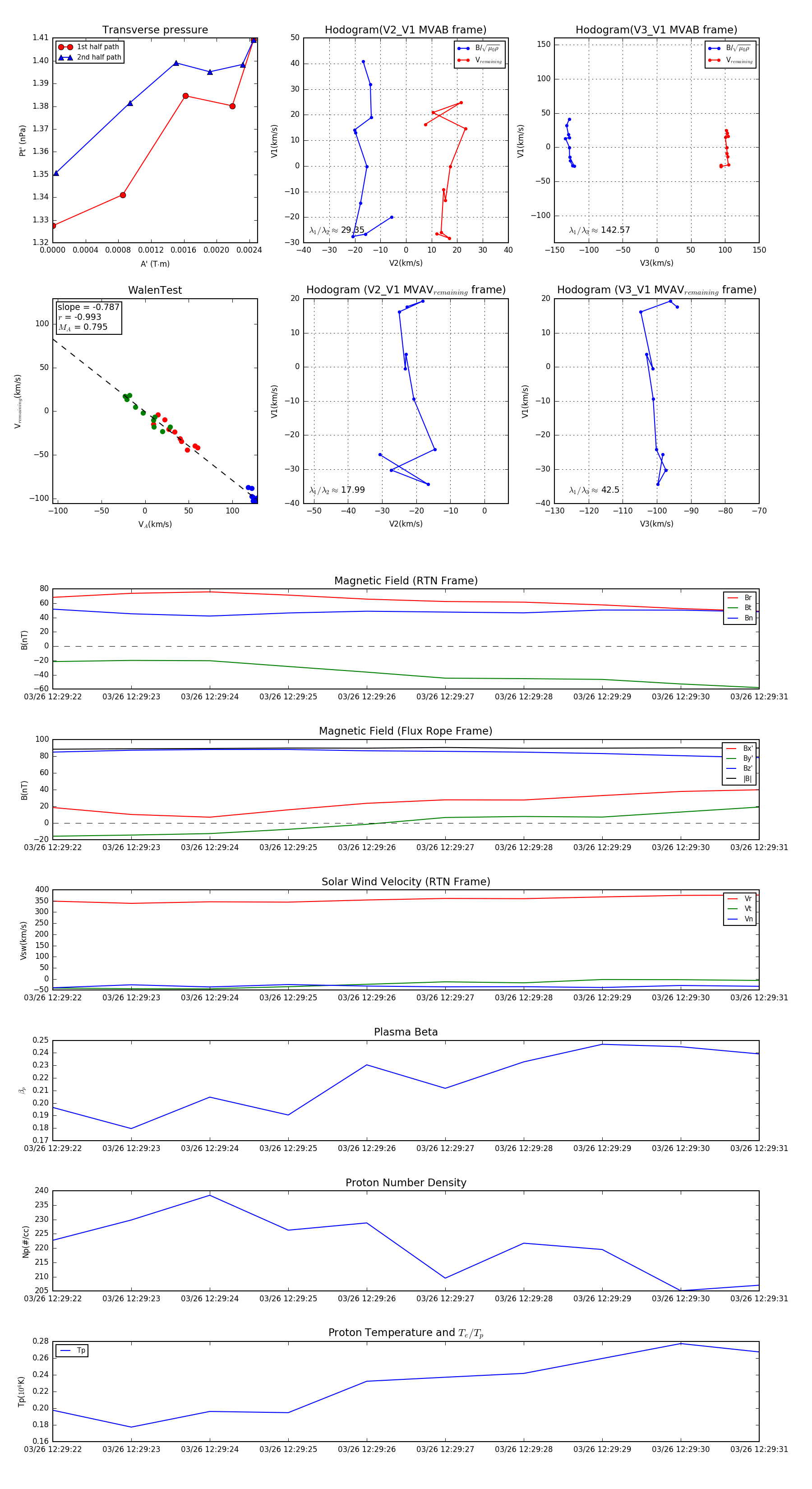
Flux Rope in 2024

Flux Rope Event 2024-03-26 12:29:22 ~ 2024-03-26 12:29:31 (10 seconds)


plot