HOME   LIST
‹–   –›

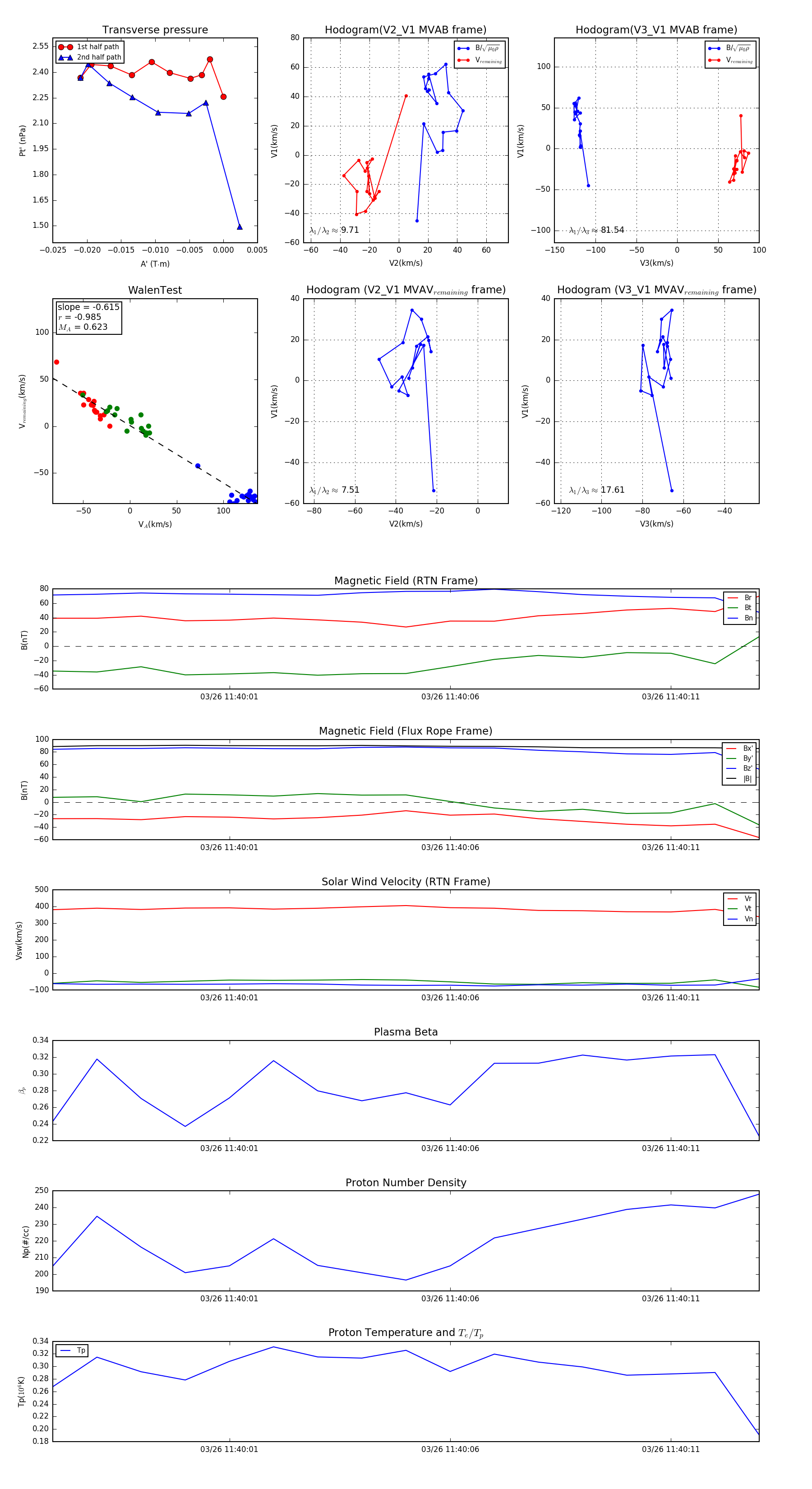
Flux Rope in 2024

Flux Rope Event 2024-03-26 11:39:57 ~ 2024-03-26 11:40:13 (17 seconds)


plot