HOME   LIST
‹–   –›

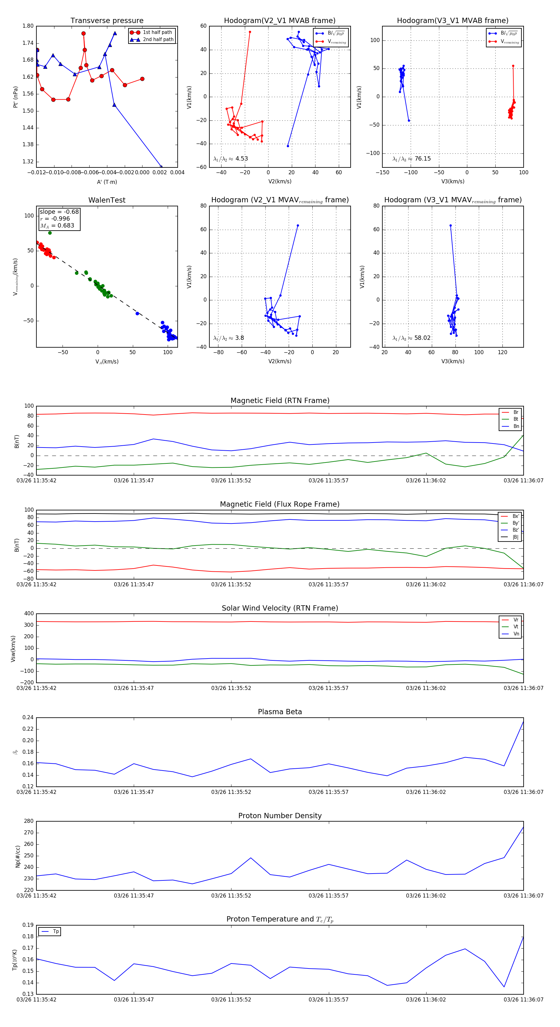
Flux Rope in 2024

Flux Rope Event 2024-03-26 11:35:42 ~ 2024-03-26 11:36:07 (26 seconds)


plot