HOME   LIST
‹–   –›

Flux Rope in 2024

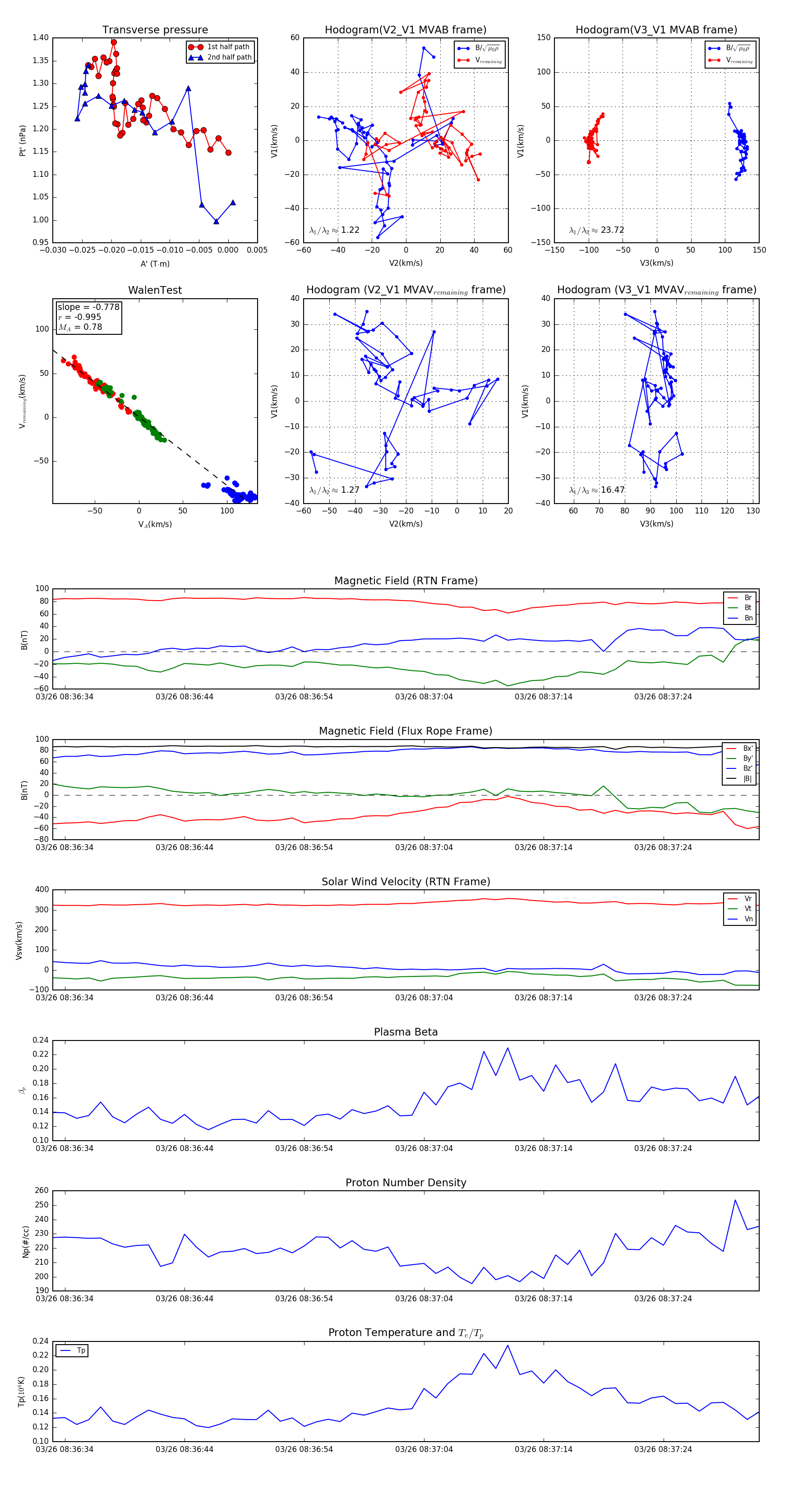
Flux Rope Event 2024-03-26 08:36:33 ~ 2024-03-26 08:37:32 (60 seconds)


plot