HOME   LIST
‹–   –›

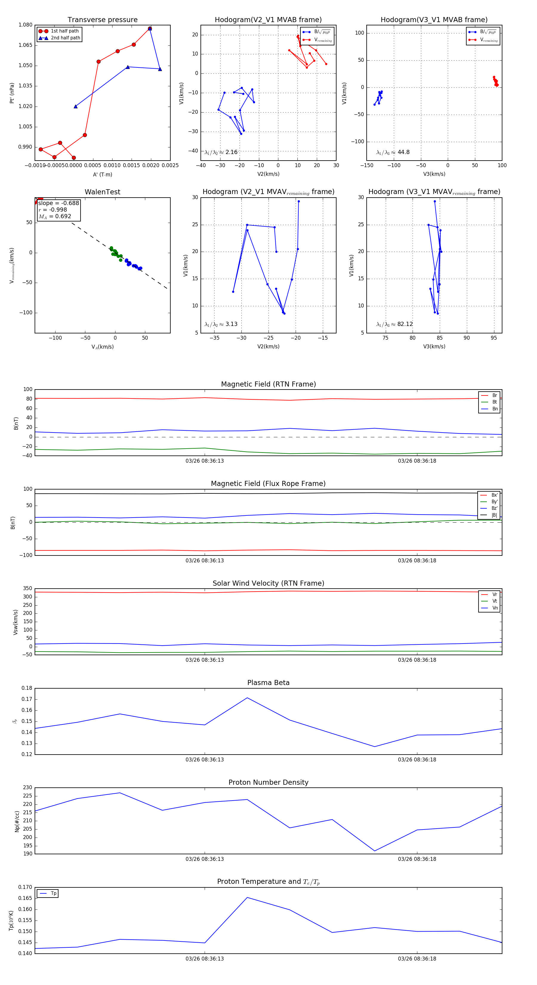
Flux Rope in 2024

Flux Rope Event 2024-03-26 08:36:09 ~ 2024-03-26 08:36:20 (12 seconds)


plot