HOME   LIST
‹–   –›

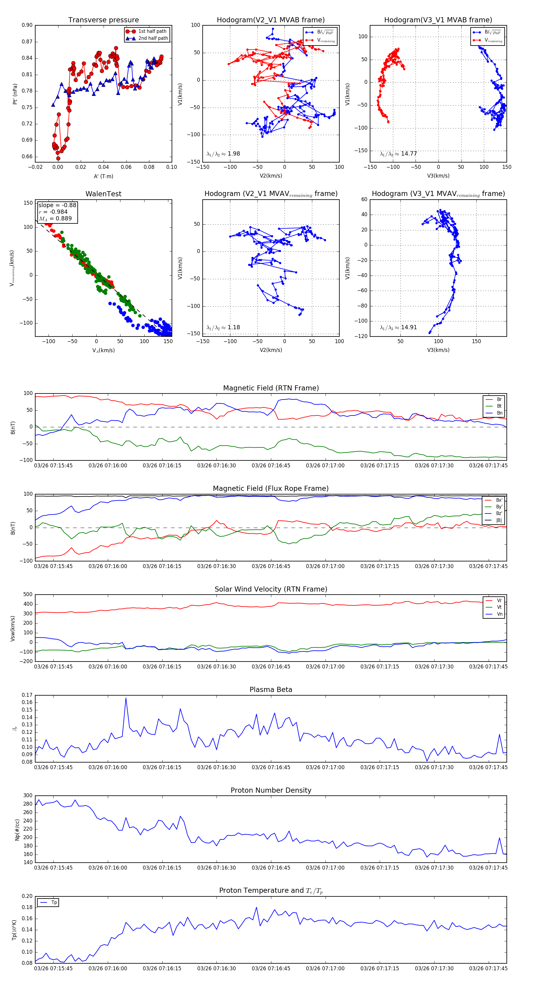
Flux Rope in 2024

Flux Rope Event 2024-03-26 07:15:40 ~ 2024-03-26 07:17:50 (131 seconds)


plot