HOME   LIST
‹–   –›

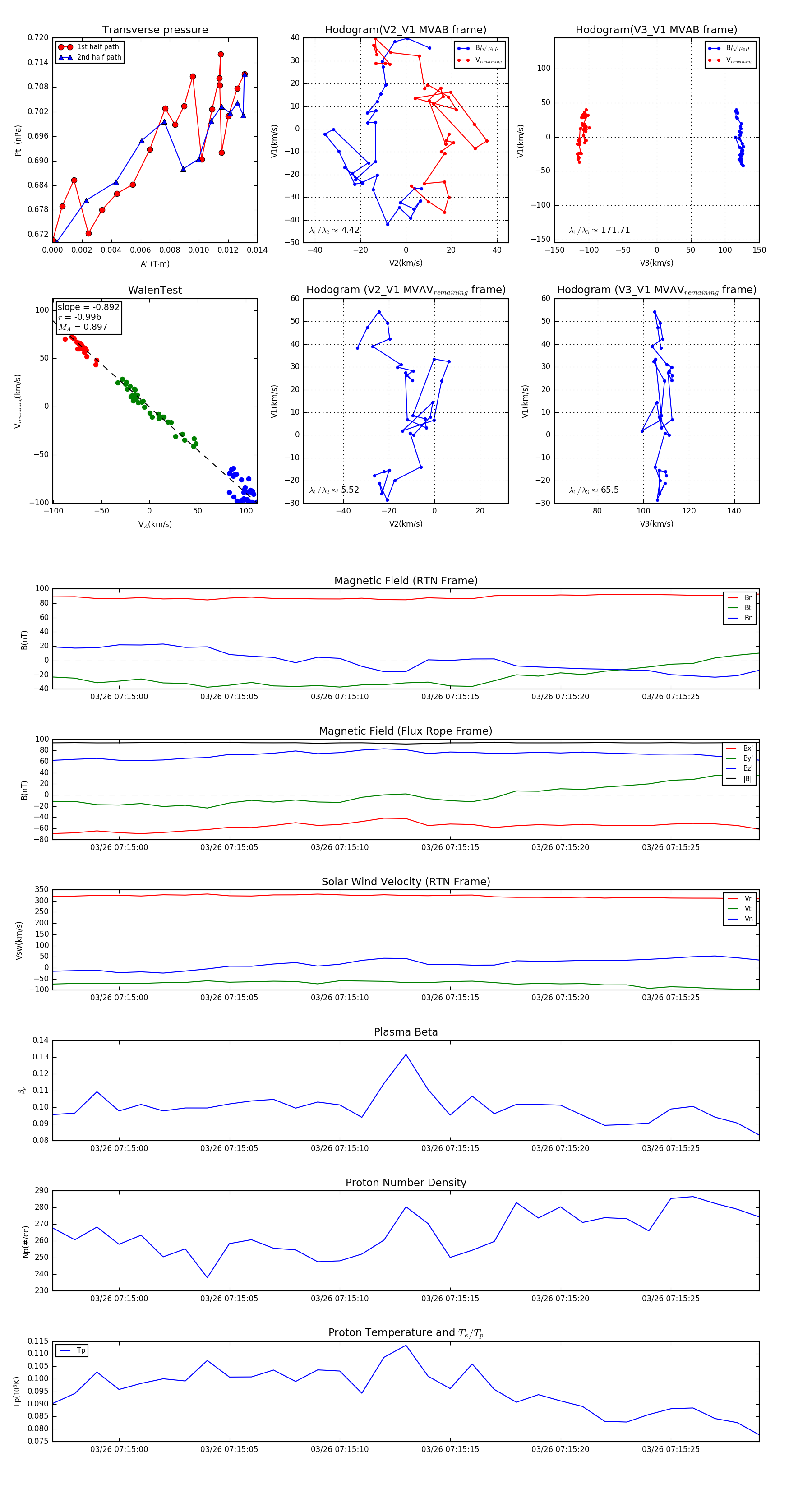
Flux Rope in 2024

Flux Rope Event 2024-03-26 07:14:57 ~ 2024-03-26 07:15:29 (33 seconds)


plot