HOME   LIST
‹–   –›

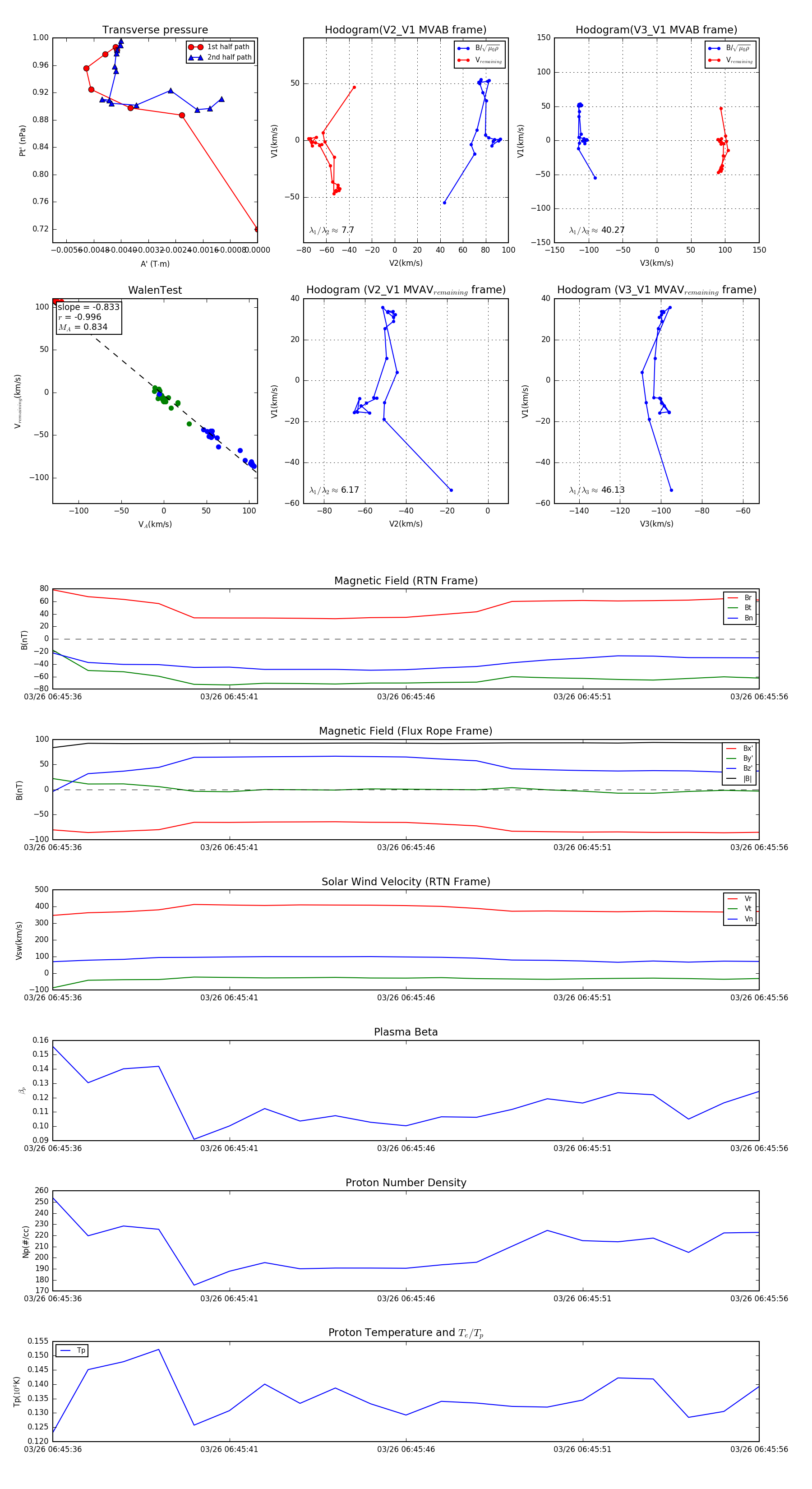
Flux Rope in 2024

Flux Rope Event 2024-03-26 06:45:36 ~ 2024-03-26 06:45:56 (21 seconds)


plot