HOME   LIST
‹–   –›

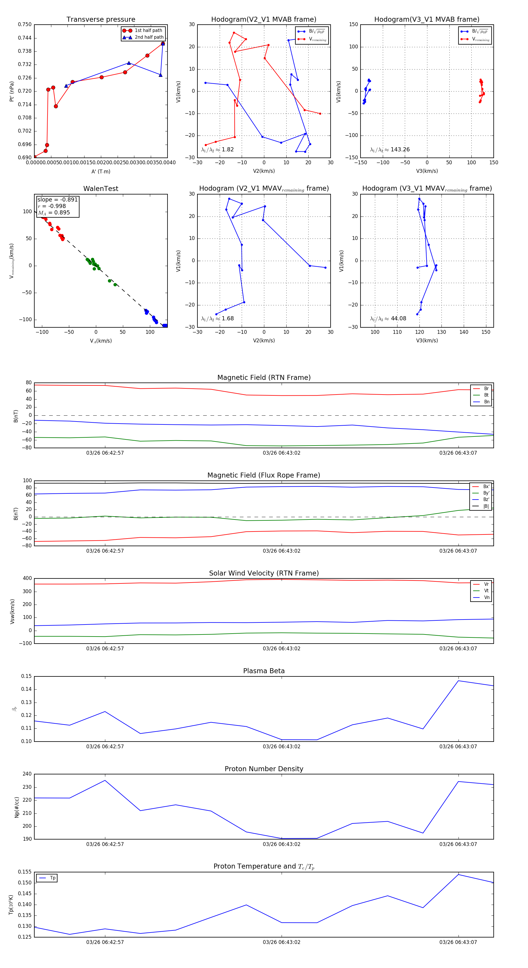
Flux Rope in 2024

Flux Rope Event 2024-03-26 06:42:55 ~ 2024-03-26 06:43:08 (14 seconds)


plot