HOME   LIST
‹–   –›

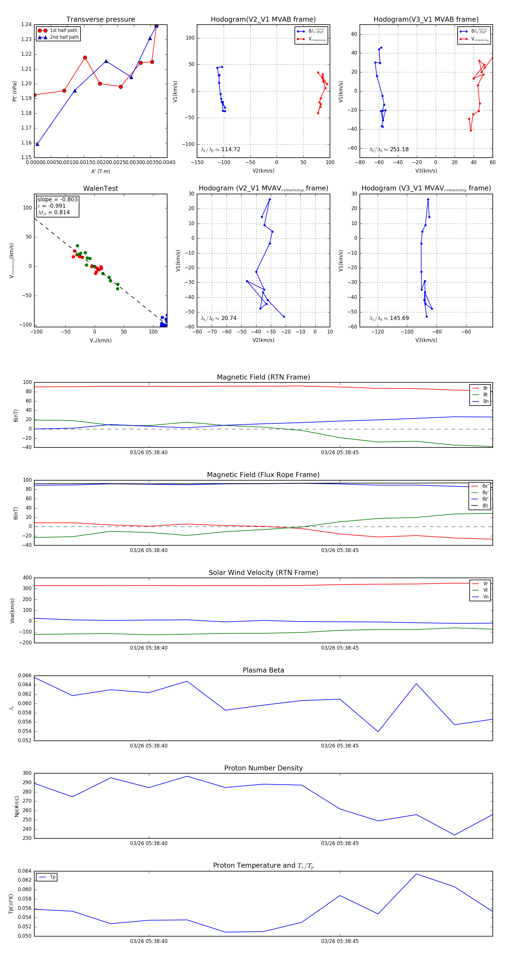
Flux Rope in 2024

Flux Rope Event 2024-03-26 05:38:37 ~ 2024-03-26 05:38:49 (13 seconds)


plot