HOME   LIST
‹–   –›

Flux Rope in 2024

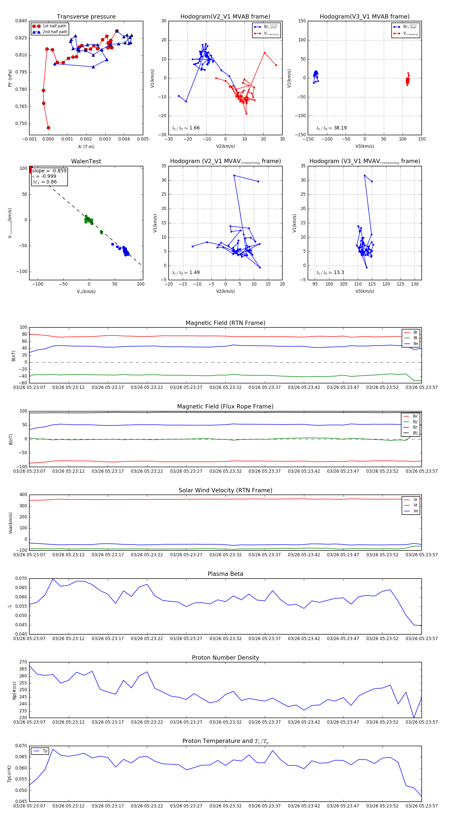
Flux Rope Event 2024-03-26 05:23:07 ~ 2024-03-26 05:23:57 (51 seconds)


plot