HOME   LIST
‹–   –›

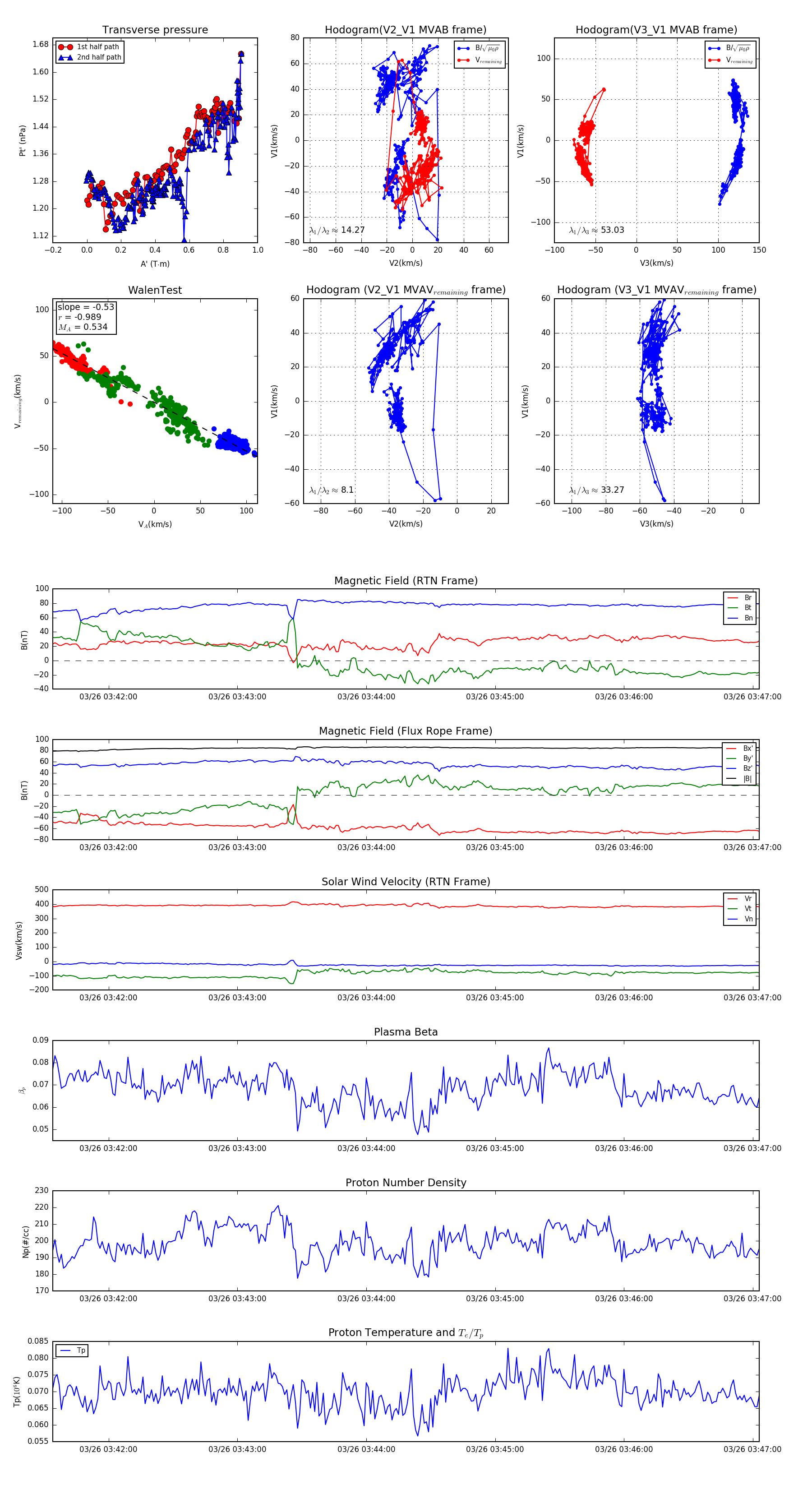
Flux Rope in 2024

Flux Rope Event 2024-03-26 03:41:34 ~ 2024-03-26 03:47:03 (330 seconds)


plot