HOME   LIST
‹–   –›

Flux Rope in 2024

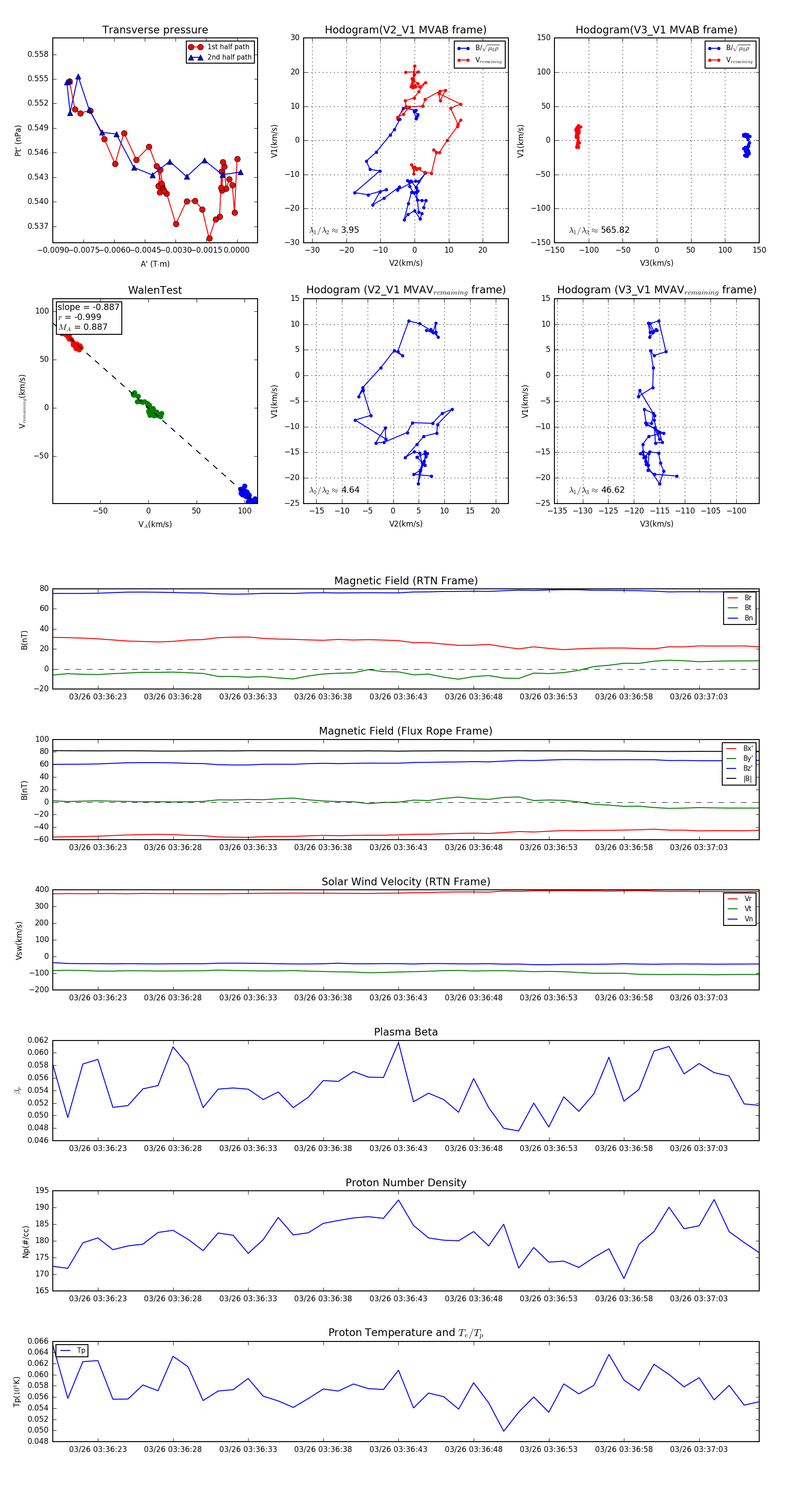
Flux Rope Event 2024-03-26 03:36:20 ~ 2024-03-26 03:37:07 (48 seconds)


plot