HOME   LIST
‹–   –›

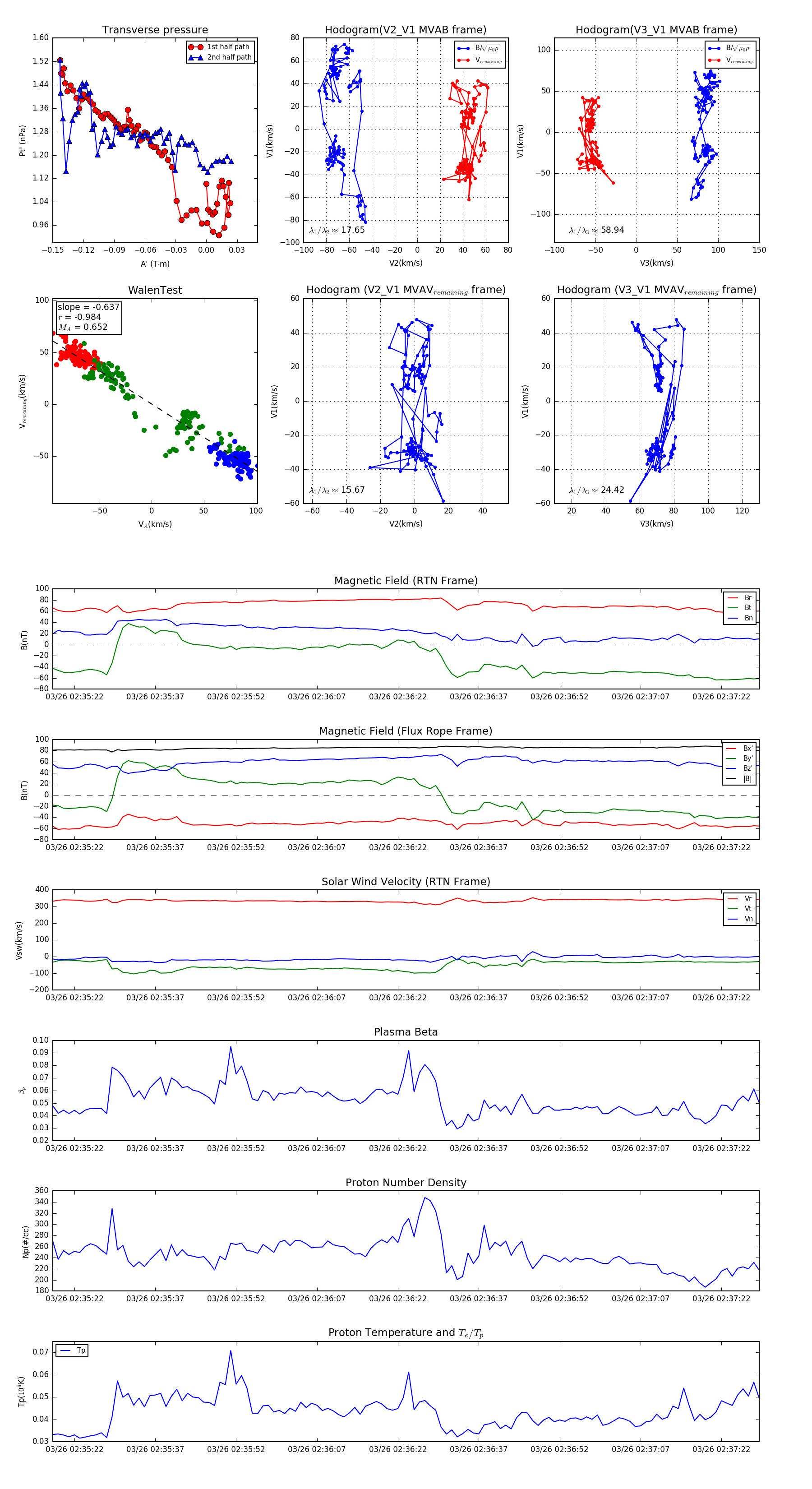
Flux Rope in 2024

Flux Rope Event 2024-03-26 02:35:18 ~ 2024-03-26 02:37:29 (132 seconds)


plot