HOME   LIST
‹–   –›

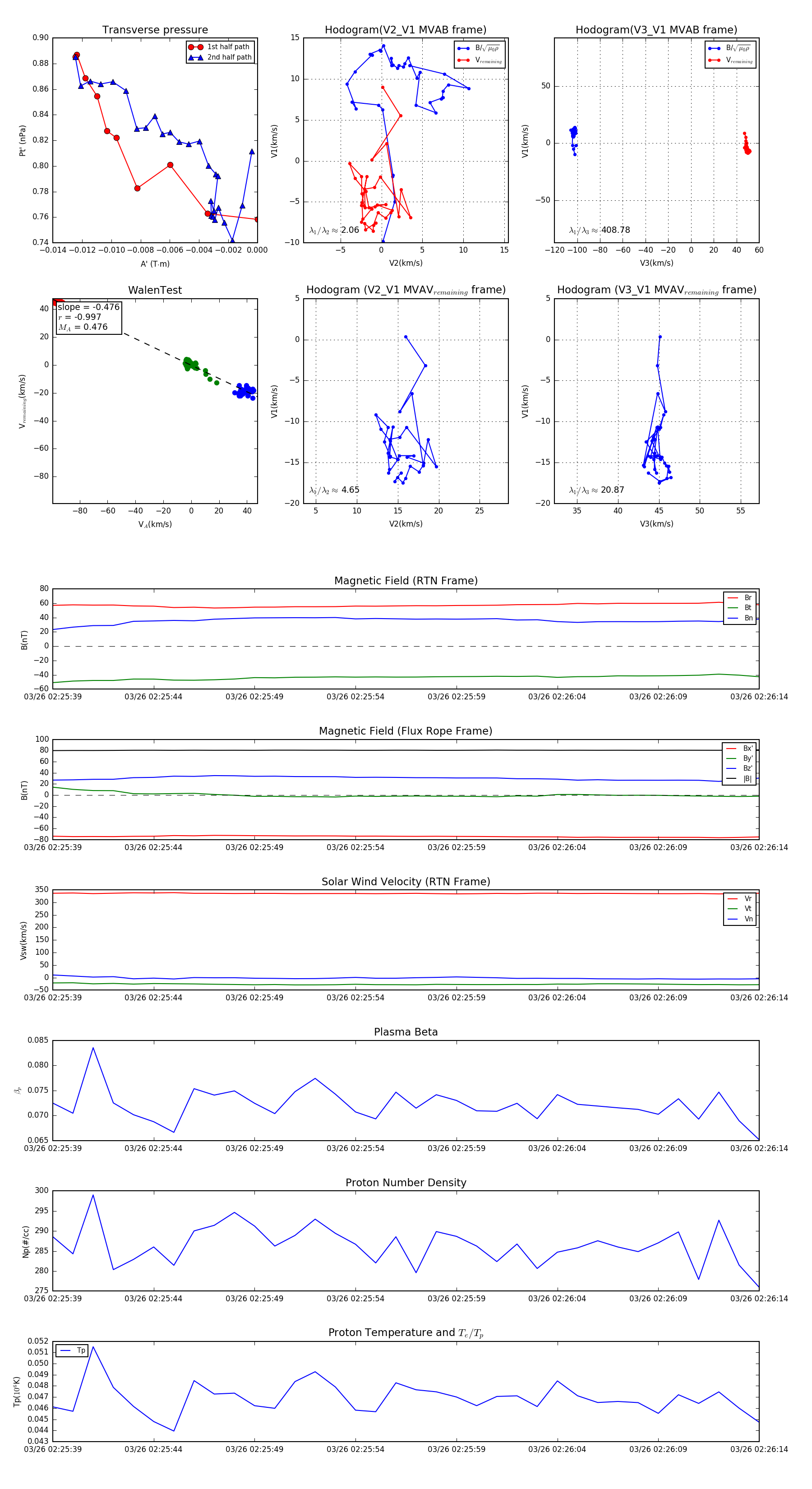
Flux Rope in 2024

Flux Rope Event 2024-03-26 02:25:39 ~ 2024-03-26 02:26:14 (36 seconds)


plot