HOME   LIST
‹–   –›

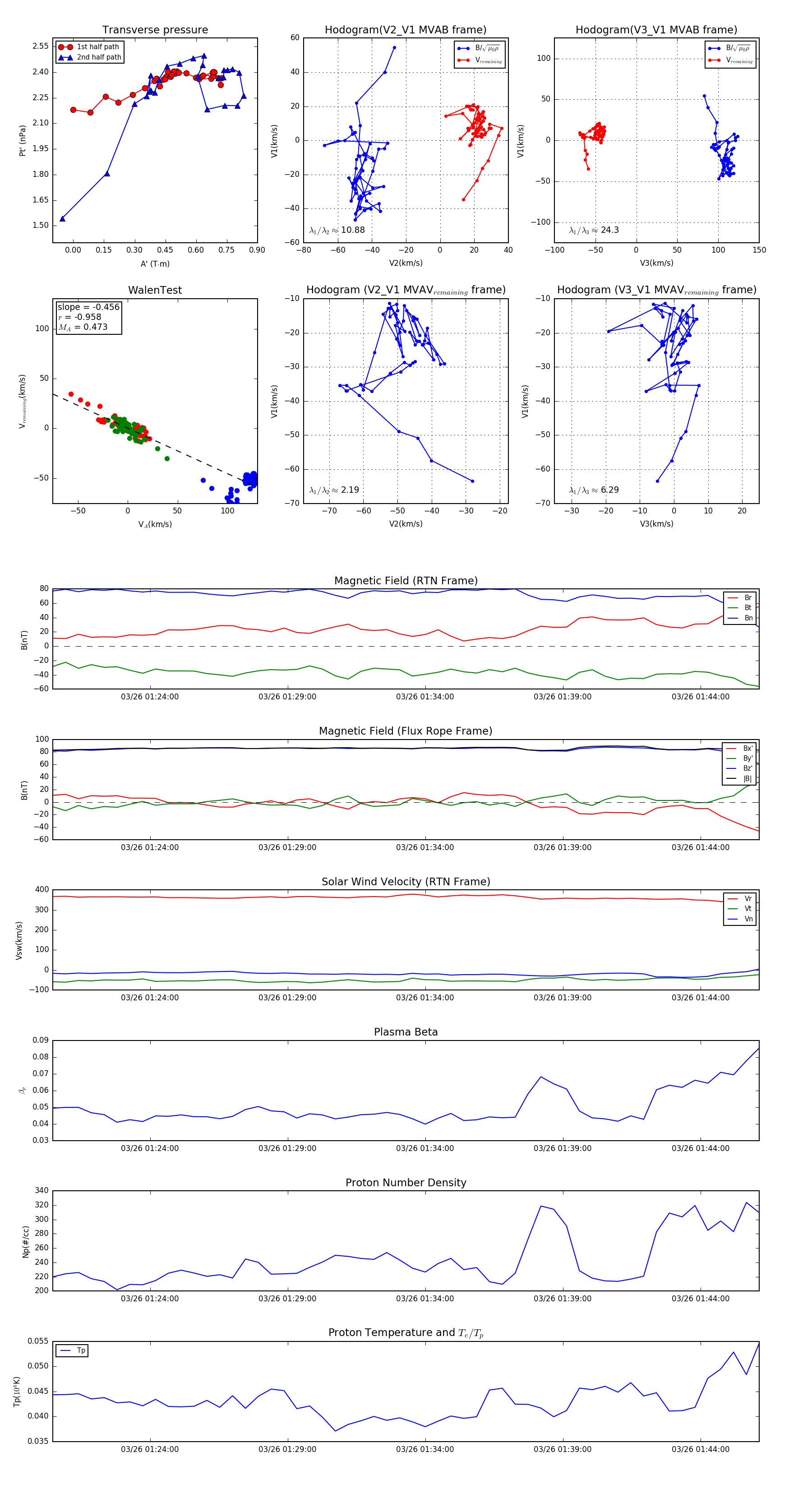
Flux Rope in 2024

Flux Rope Event 2024-03-26 01:20:28 ~ 2024-03-26 01:46:08 (1541 seconds)


plot