HOME   LIST
‹–   –›

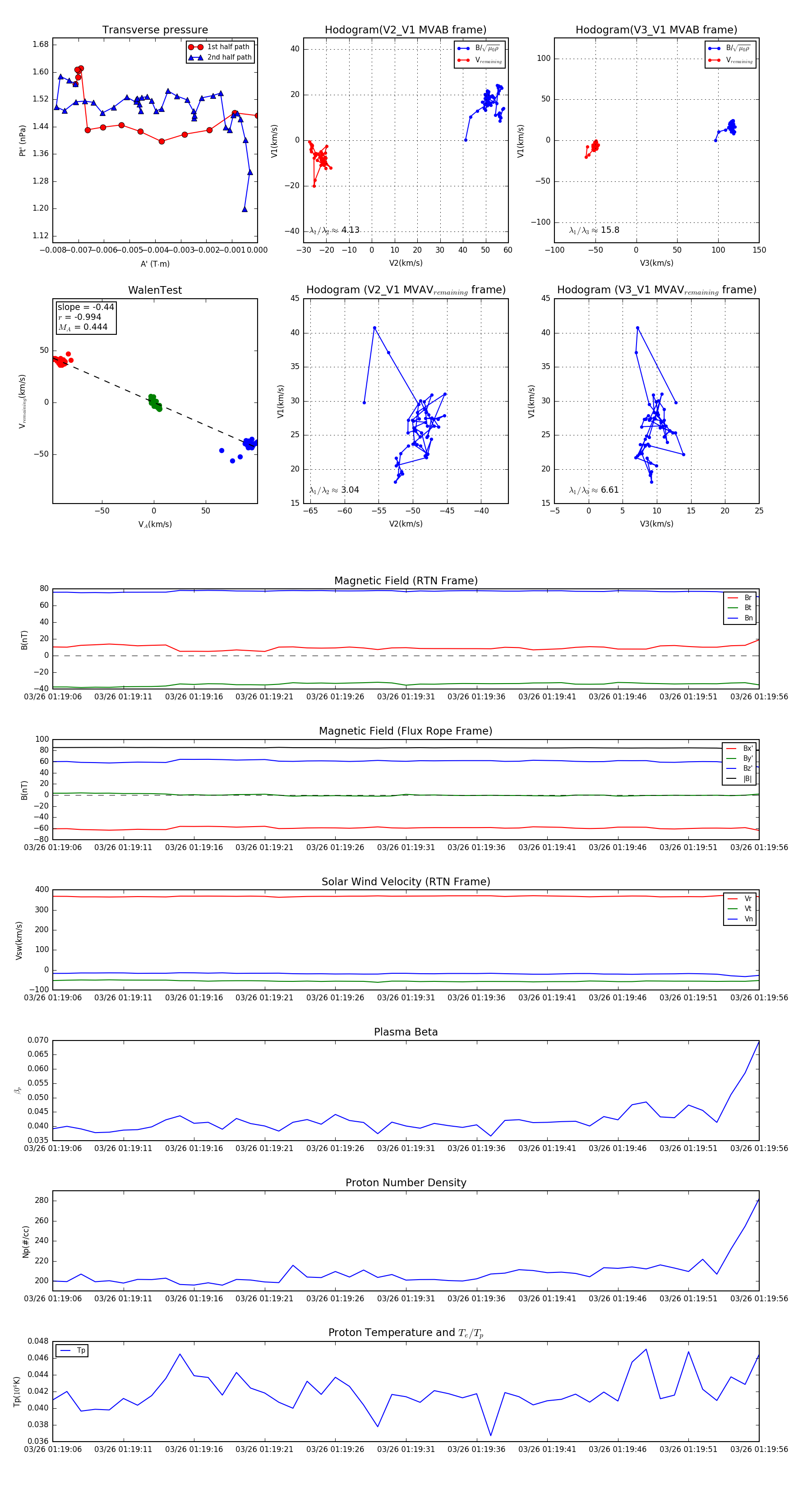
Flux Rope in 2024

Flux Rope Event 2024-03-26 01:19:06 ~ 2024-03-26 01:19:56 (51 seconds)


plot