HOME   LIST
‹–   –›

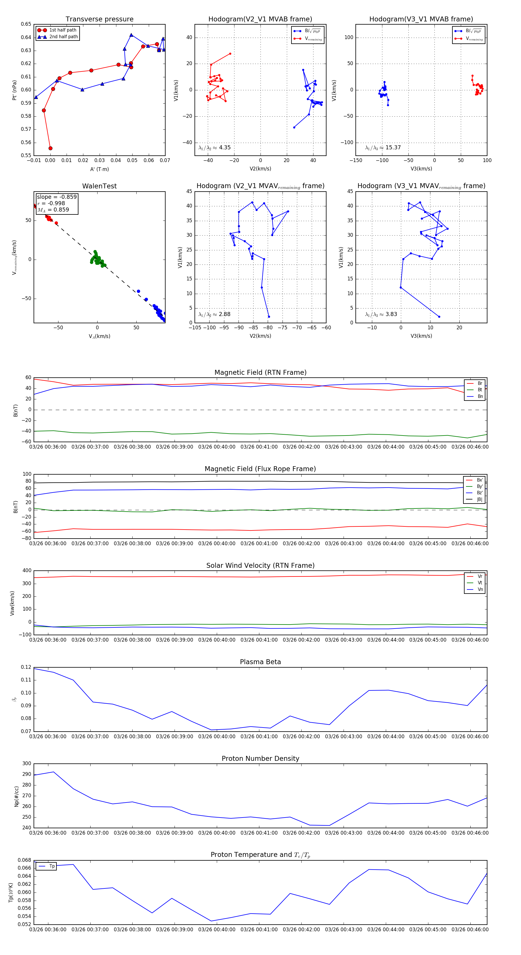
Flux Rope in 2024

Flux Rope Event 2024-03-26 00:35:40 ~ 2024-03-26 00:46:24 (645 seconds)


plot