HOME   LIST
‹–   –›

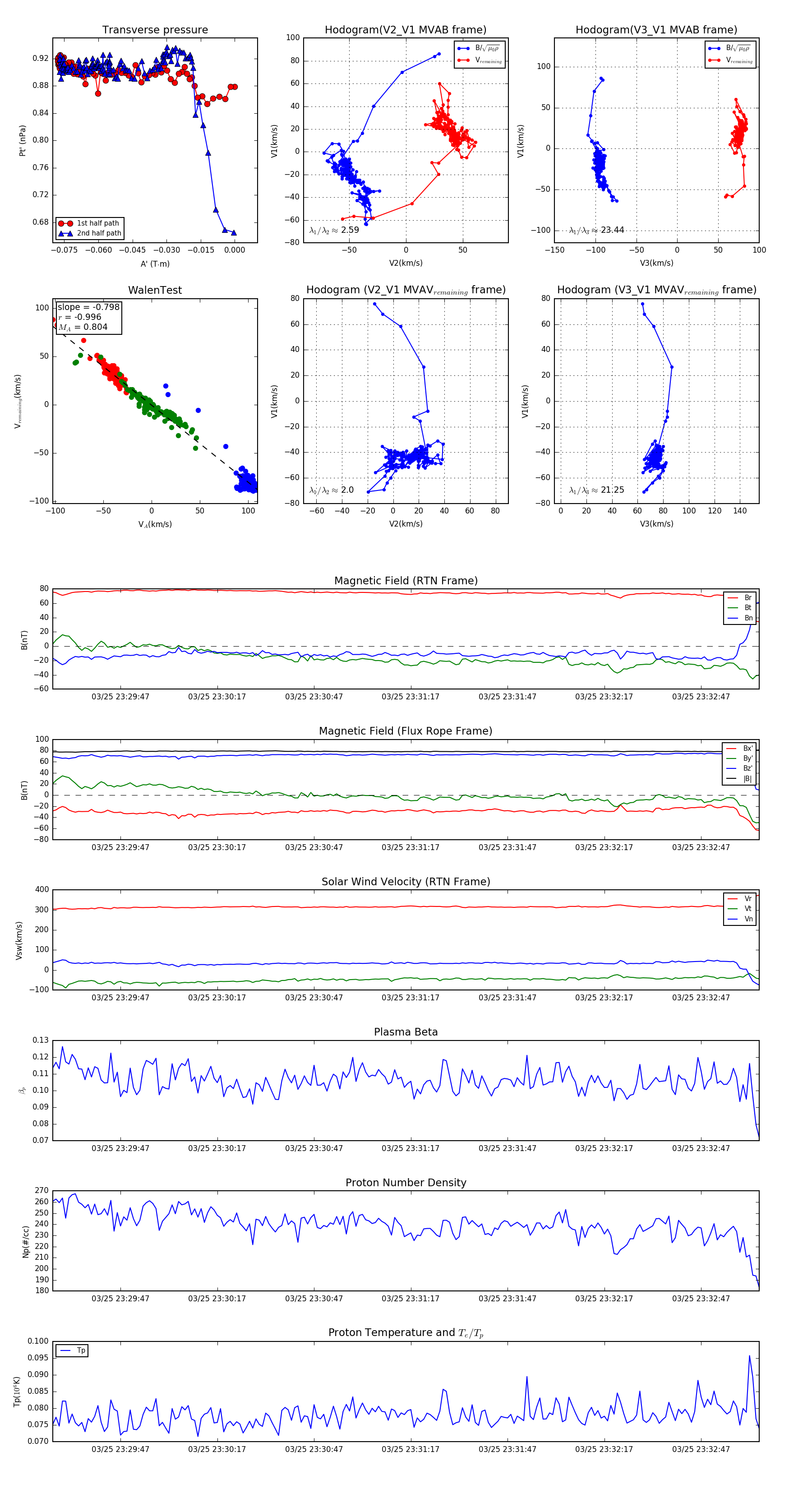
Flux Rope in 2024

Flux Rope Event 2024-03-25 23:29:26 ~ 2024-03-25 23:33:05 (220 seconds)


plot