HOME   LIST
‹–   –›

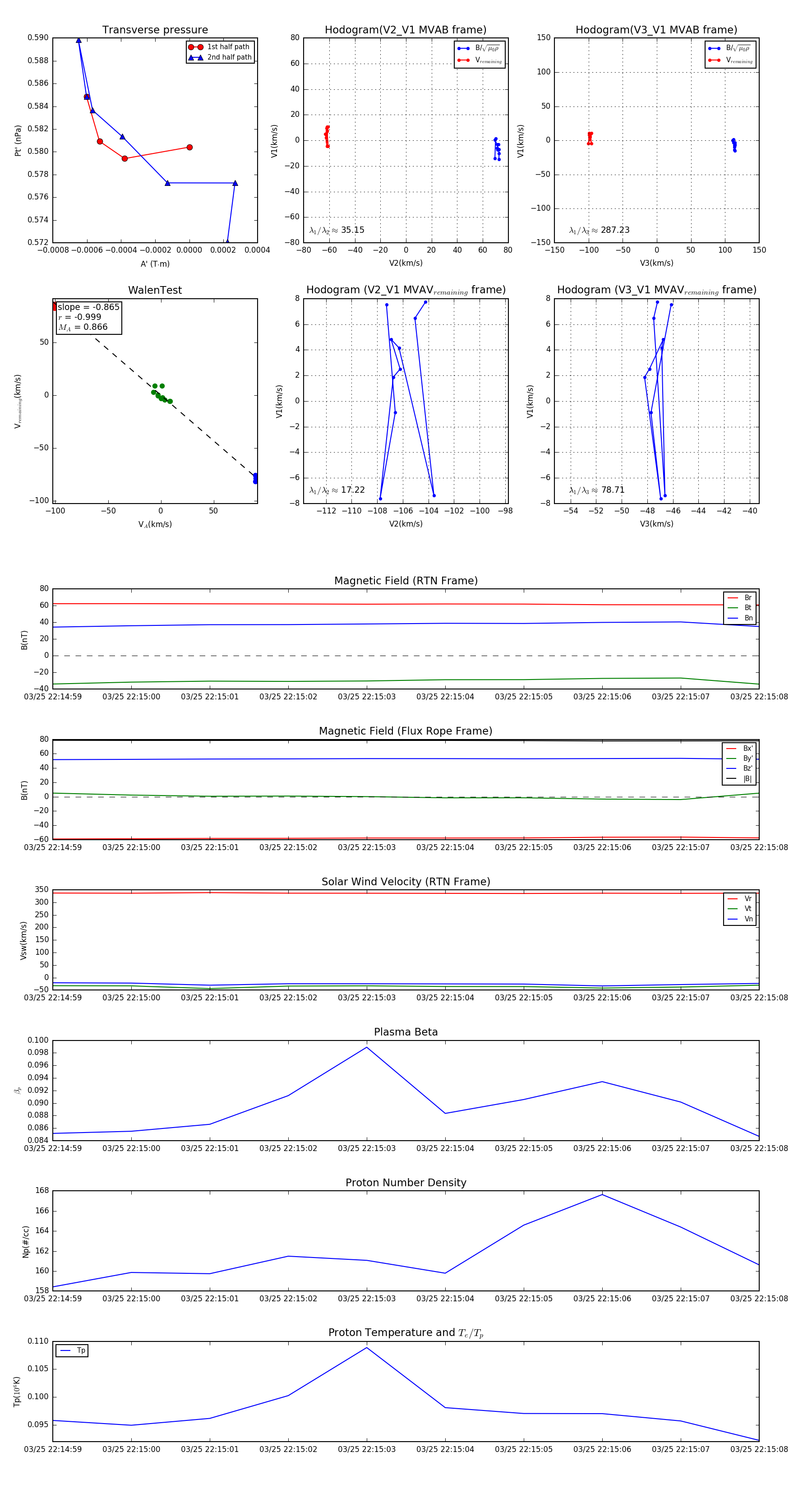
Flux Rope in 2024

Flux Rope Event 2024-03-25 22:14:59 ~ 2024-03-25 22:15:08 (10 seconds)


plot