HOME   LIST
‹–   –›

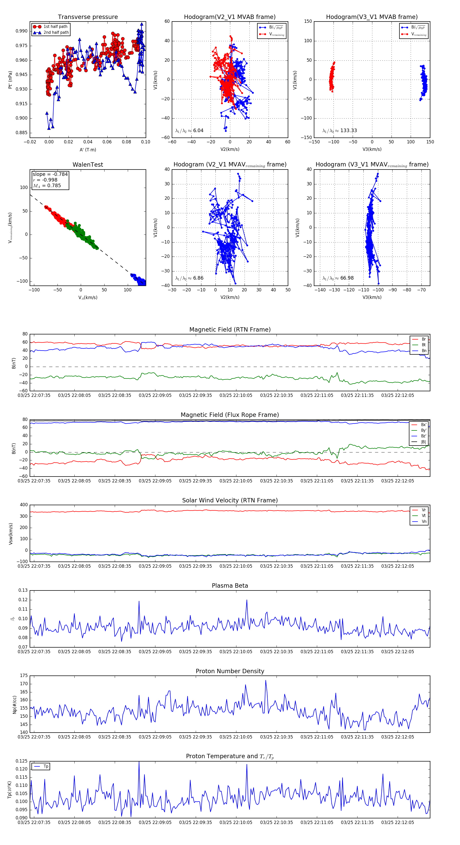
Flux Rope in 2024

Flux Rope Event 2024-03-25 22:07:32 ~ 2024-03-25 22:12:29 (298 seconds)


plot