HOME   LIST
‹–   –›

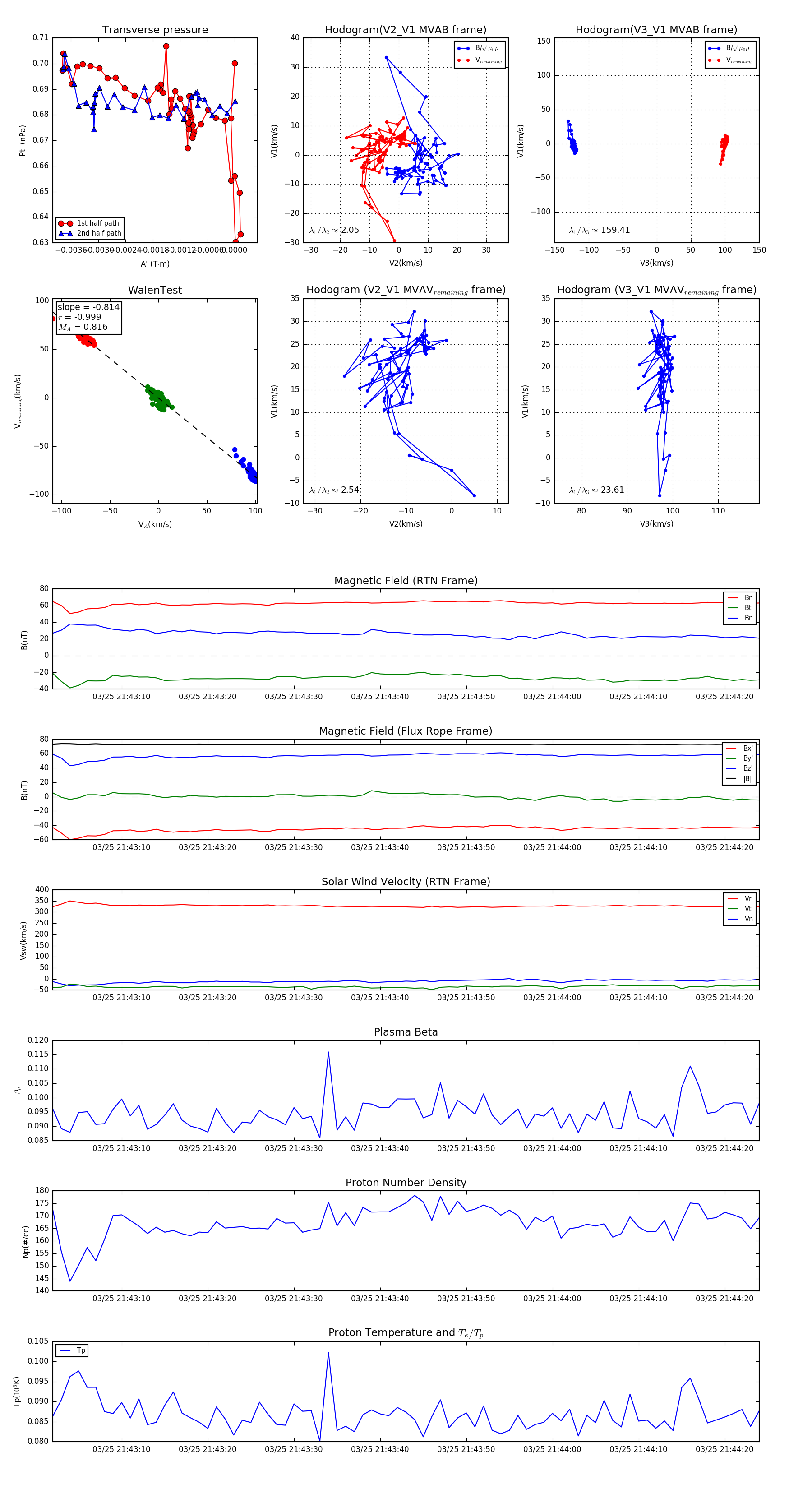
Flux Rope in 2024

Flux Rope Event 2024-03-25 21:43:02 ~ 2024-03-25 21:44:24 (83 seconds)


plot