HOME   LIST
‹–   –›

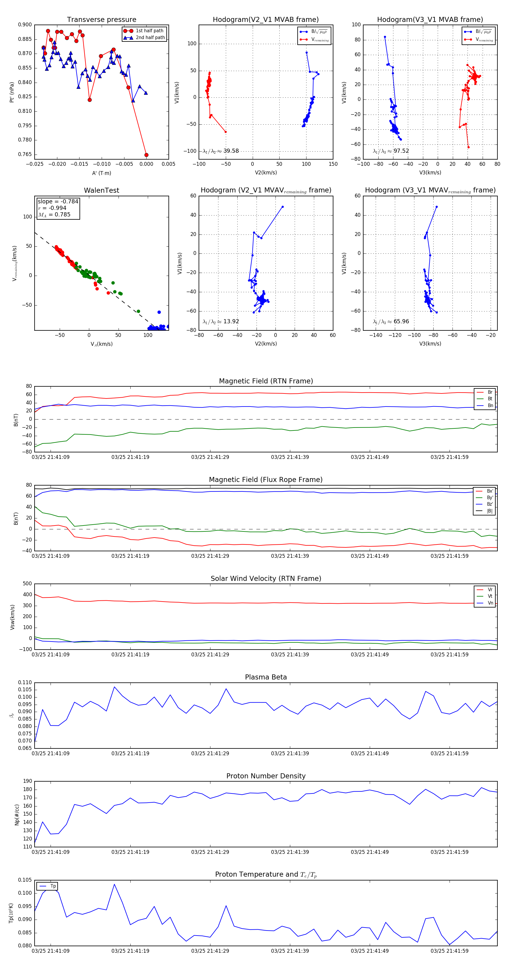
Flux Rope in 2024

Flux Rope Event 2024-03-25 21:41:07 ~ 2024-03-25 21:42:05 (59 seconds)


plot