HOME   LIST
‹–   –›

Flux Rope in 2024

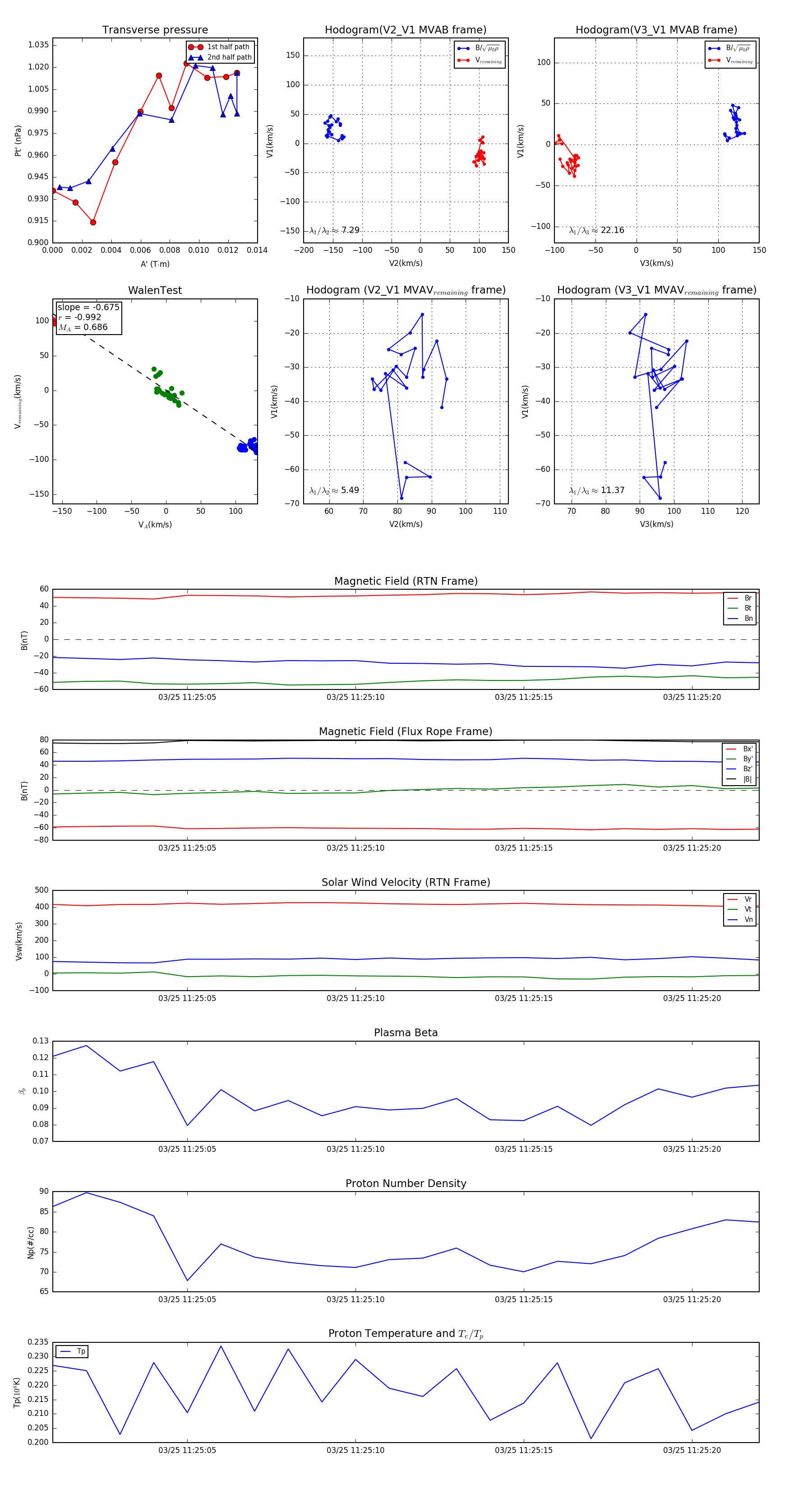
Flux Rope Event 2024-03-25 11:25:01 ~ 2024-03-25 11:25:22 (22 seconds)


plot