HOME   LIST
‹–   –›

Flux Rope in 2024

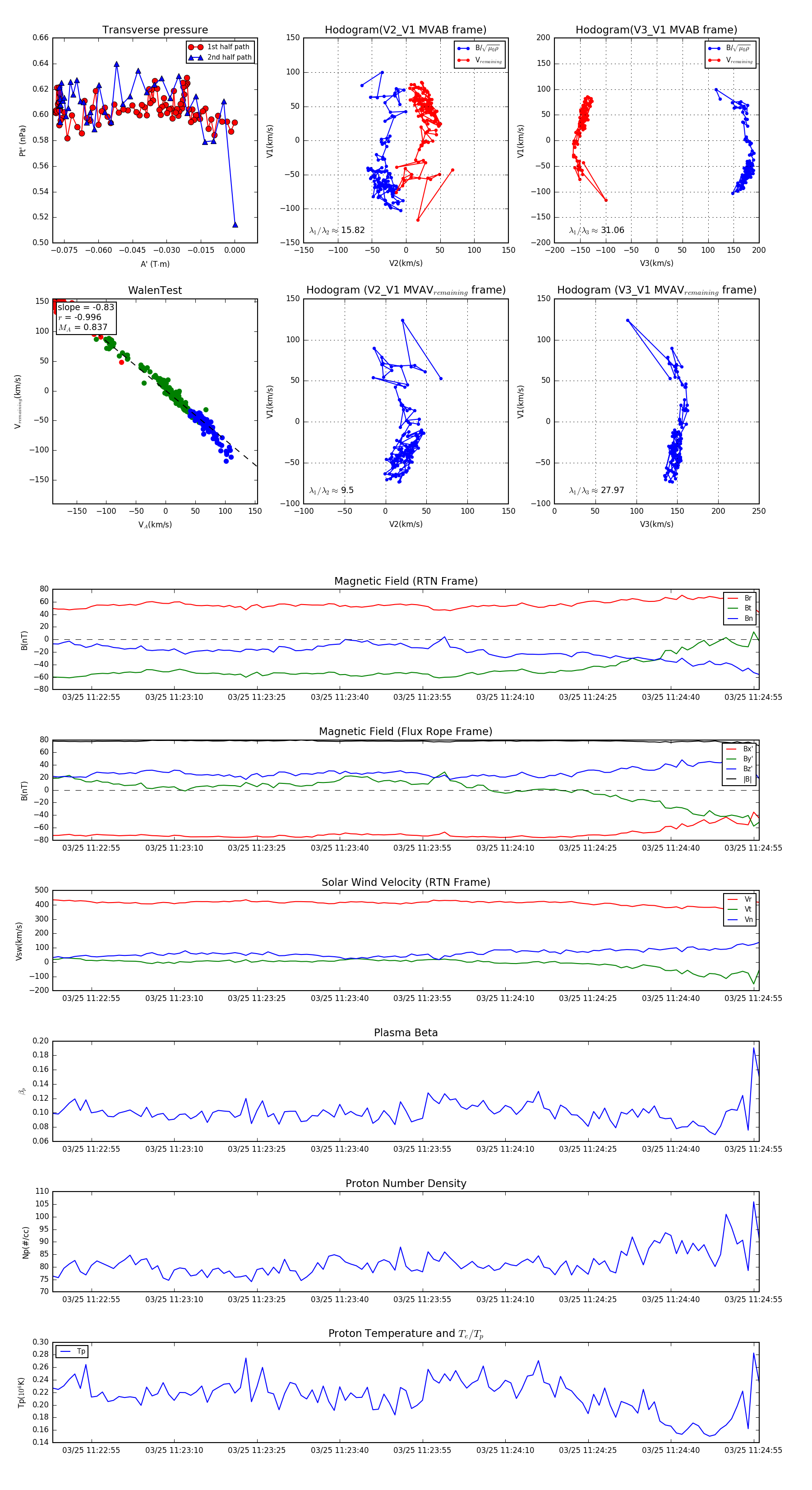
Flux Rope Event 2024-03-25 11:22:48 ~ 2024-03-25 11:24:56 (129 seconds)


plot