HOME   LIST
‹–   –›

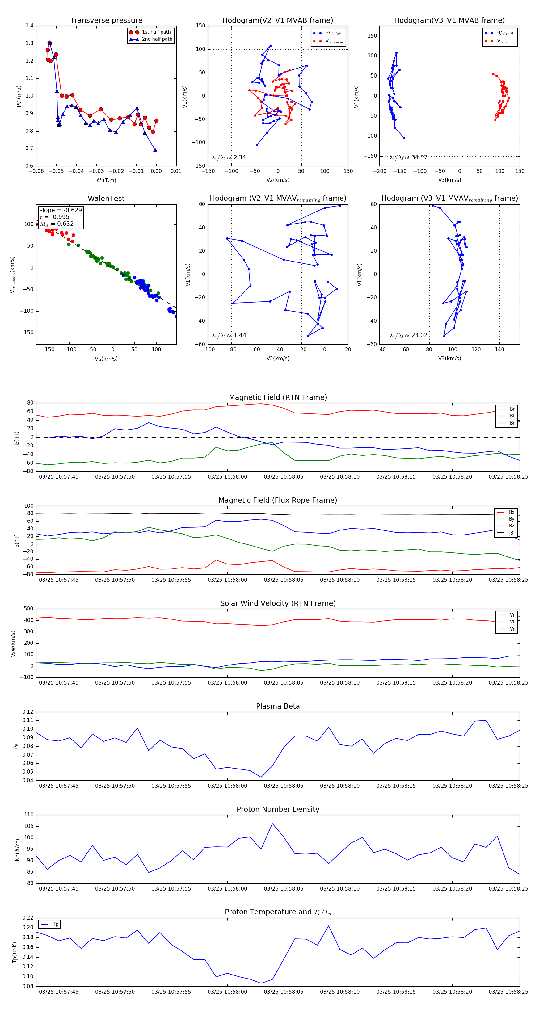
Flux Rope in 2024

Flux Rope Event 2024-03-25 10:57:43 ~ 2024-03-25 10:58:26 (44 seconds)


plot