HOME   LIST
‹–   –›

Flux Rope in 2024

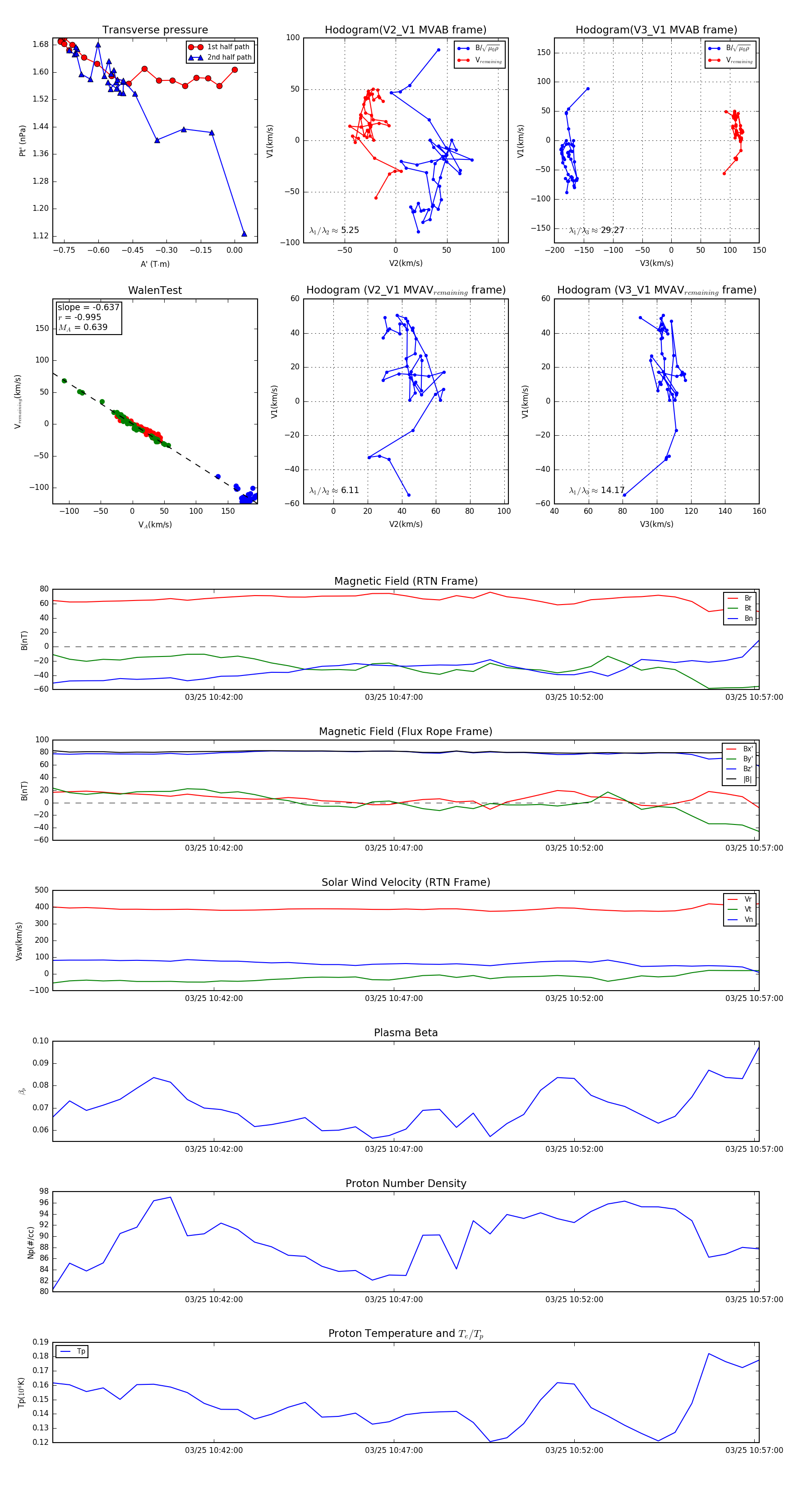
Flux Rope Event 2024-03-25 10:37:32 ~ 2024-03-25 10:57:08 (1177 seconds)


plot