HOME   LIST
‹–   –›

Flux Rope in 2024

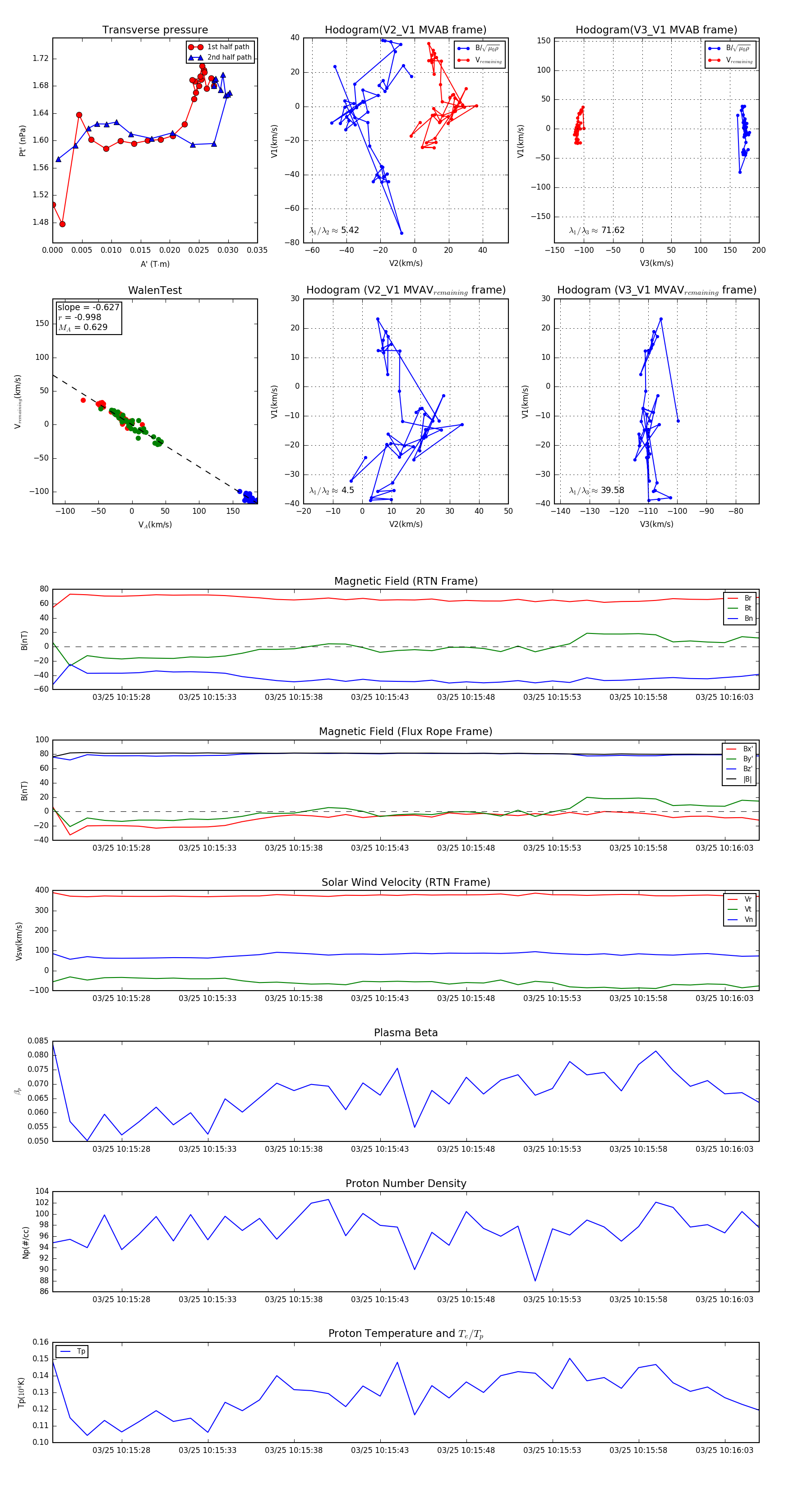
Flux Rope Event 2024-03-25 10:15:24 ~ 2024-03-25 10:16:05 (42 seconds)


plot