HOME   LIST
‹–   –›

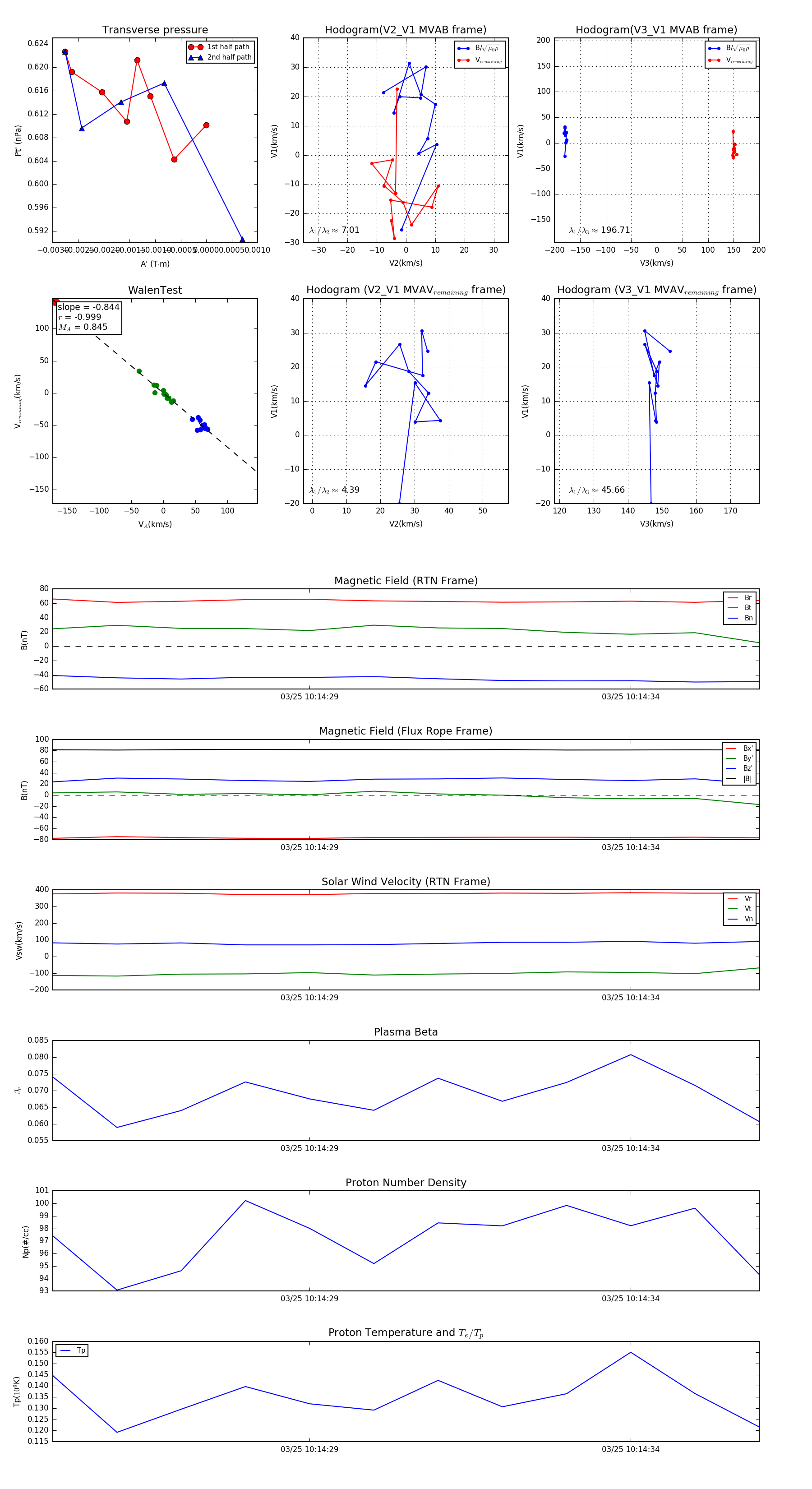
Flux Rope in 2024

Flux Rope Event 2024-03-25 10:14:25 ~ 2024-03-25 10:14:36 (12 seconds)


plot