HOME   LIST
‹–   –›

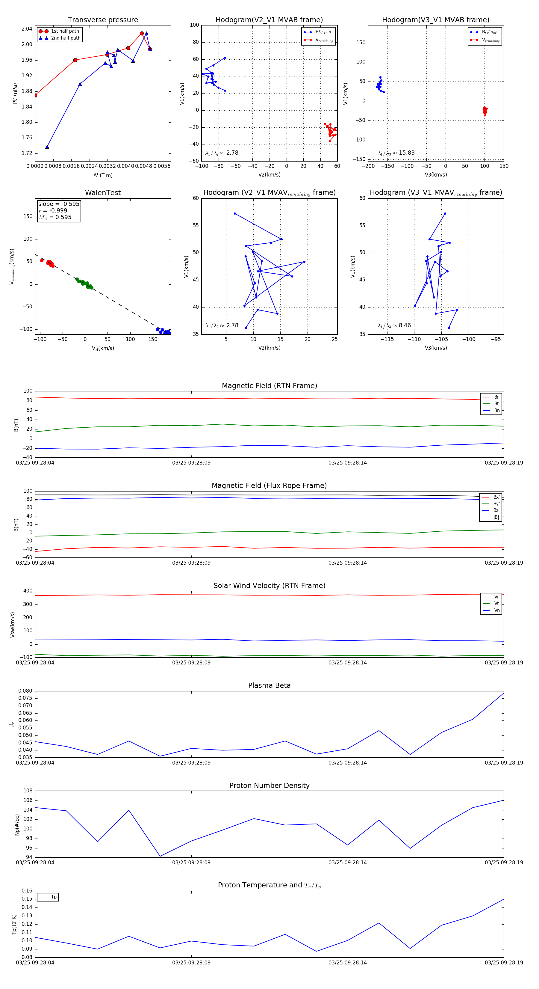
Flux Rope in 2024

Flux Rope Event 2024-03-25 09:28:04 ~ 2024-03-25 09:28:19 (16 seconds)


plot