HOME   LIST
‹–   –›

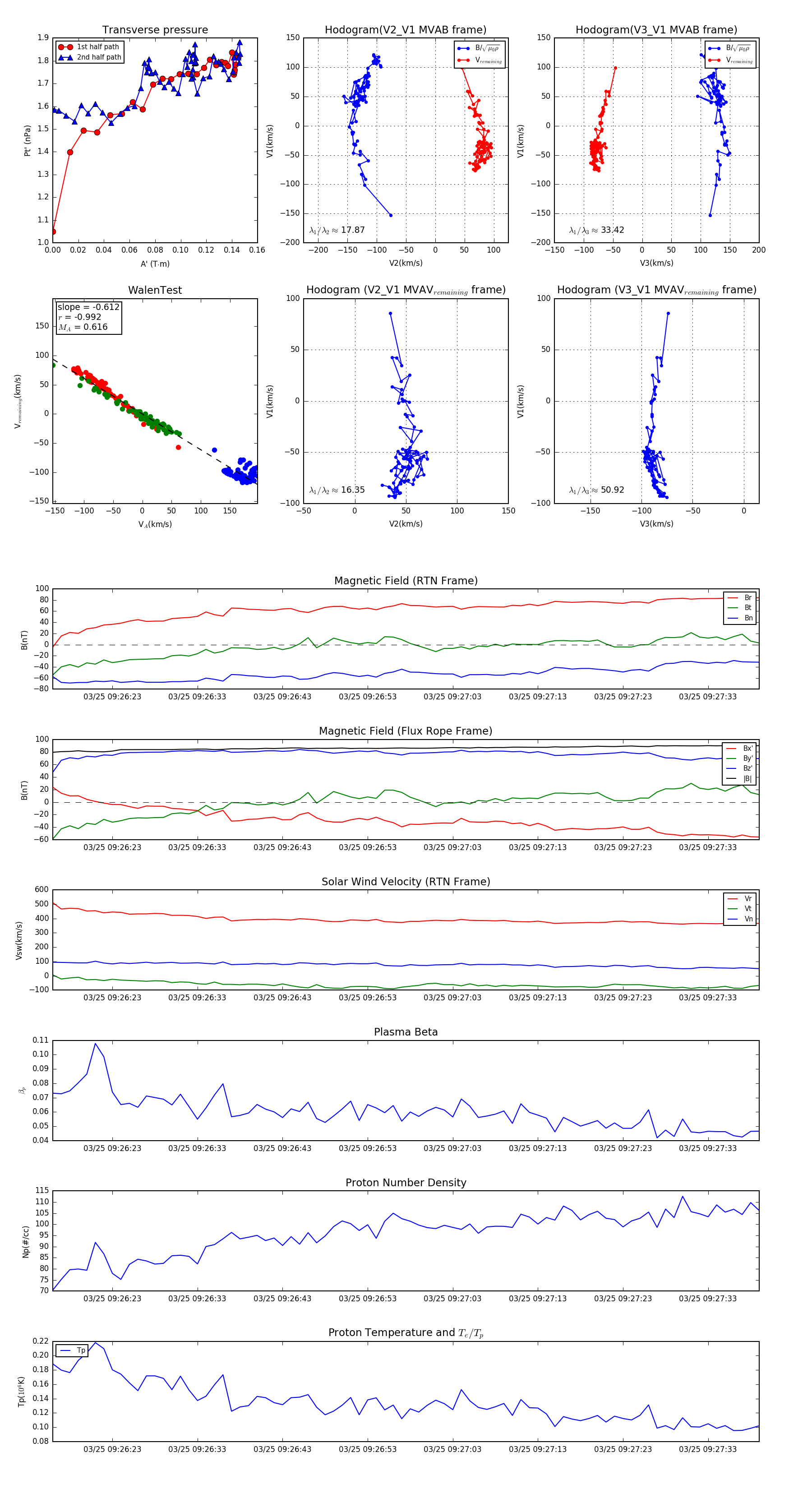
Flux Rope in 2024

Flux Rope Event 2024-03-25 09:26:16 ~ 2024-03-25 09:27:39 (84 seconds)


plot