HOME   LIST
‹–   –›

Flux Rope in 2024

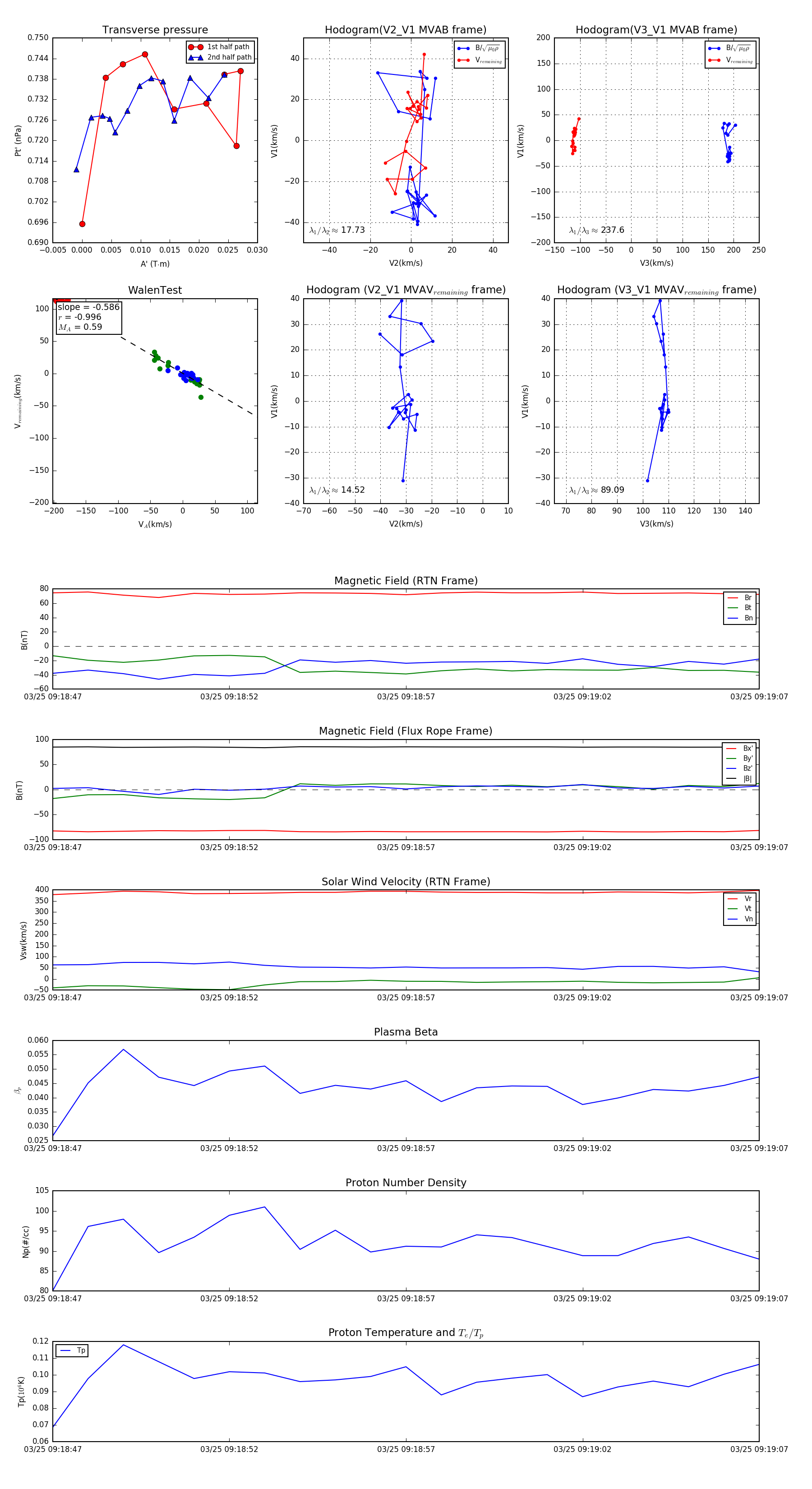
Flux Rope Event 2024-03-25 09:18:47 ~ 2024-03-25 09:19:07 (21 seconds)


plot