HOME   LIST
‹–   –›

Flux Rope in 2024

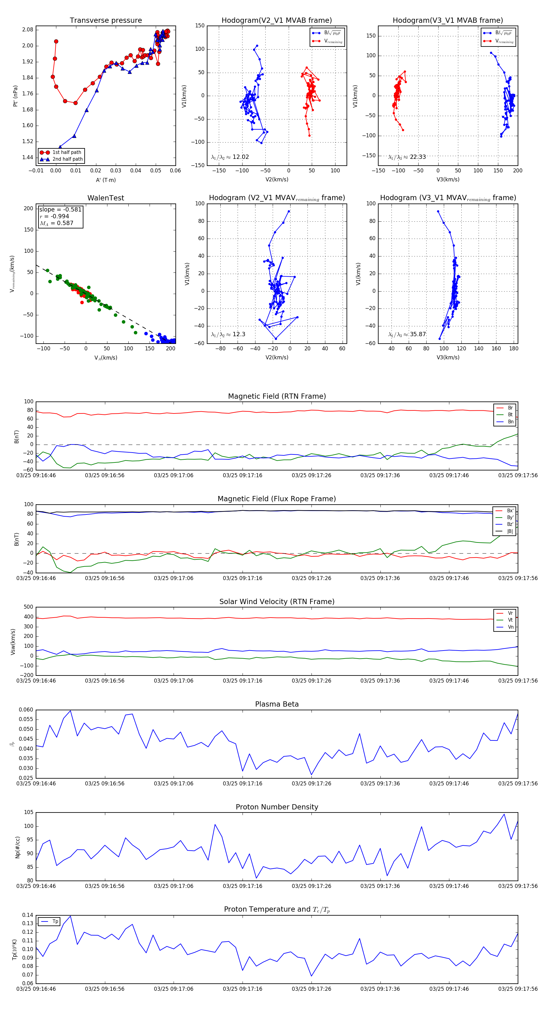
Flux Rope Event 2024-03-25 09:16:46 ~ 2024-03-25 09:17:56 (71 seconds)


plot