HOME   LIST
‹–   –›

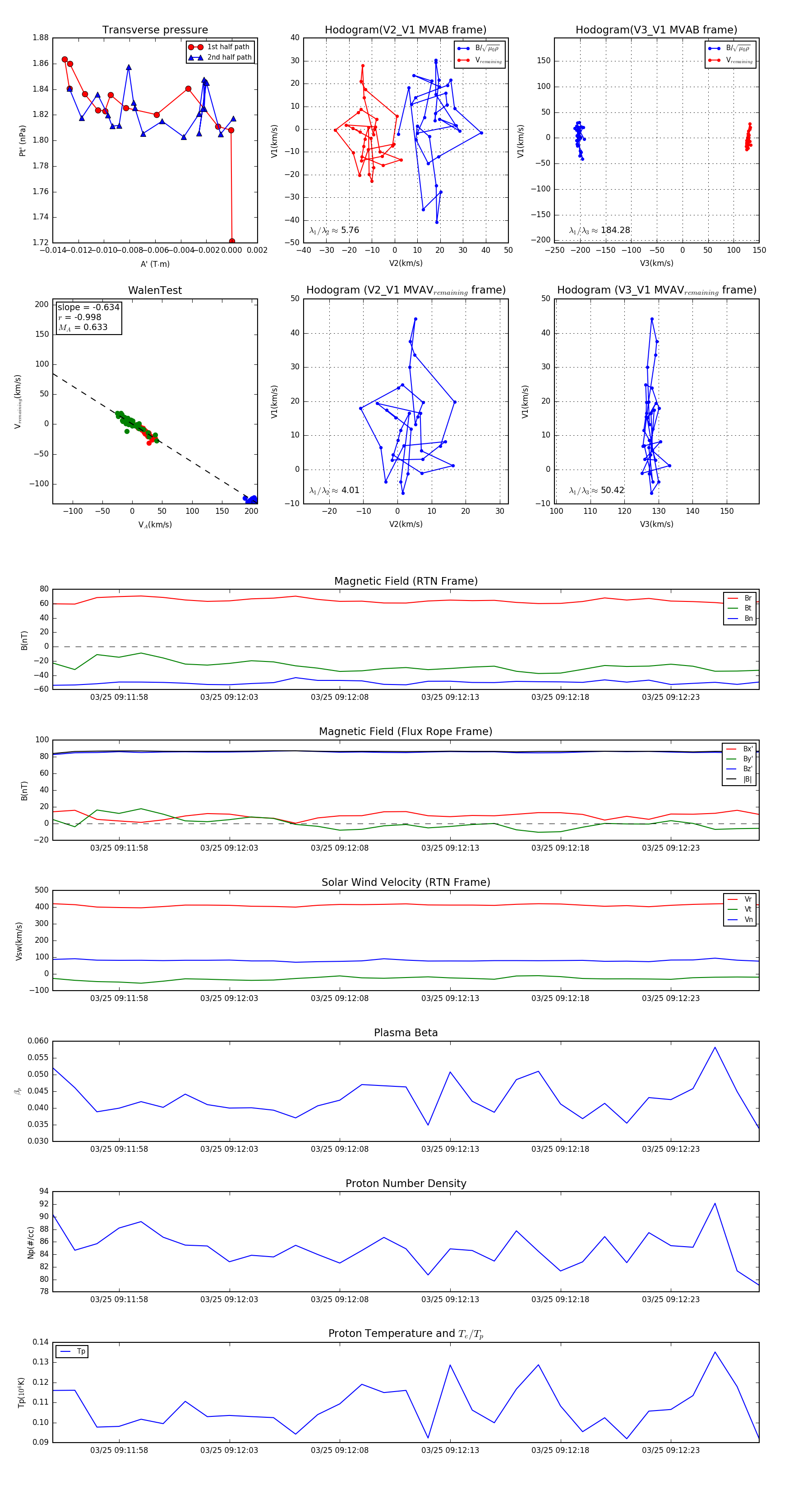
Flux Rope in 2024

Flux Rope Event 2024-03-25 09:11:55 ~ 2024-03-25 09:12:27 (33 seconds)


plot