HOME   LIST
‹–   –›

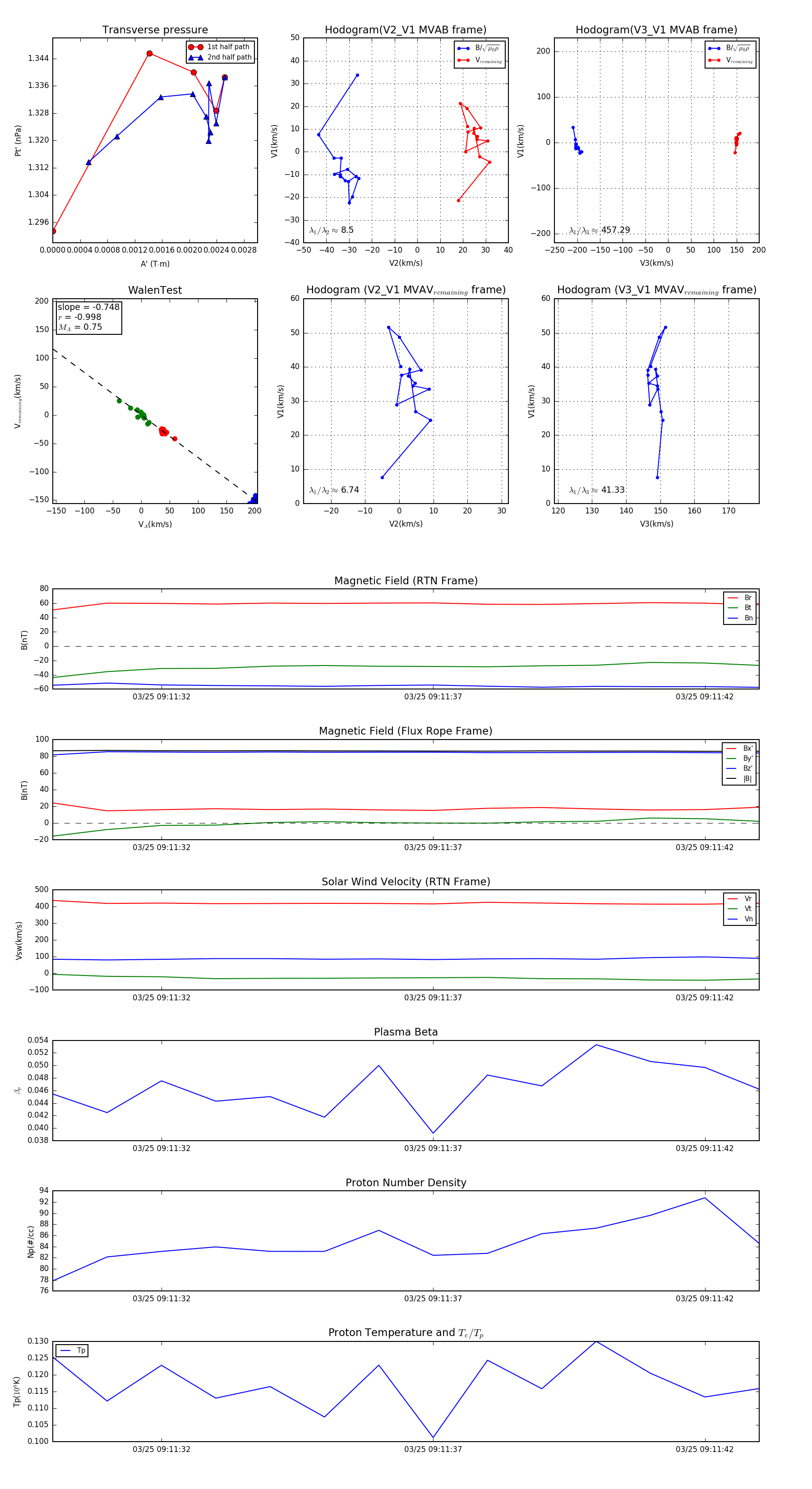
Flux Rope in 2024

Flux Rope Event 2024-03-25 09:11:30 ~ 2024-03-25 09:11:43 (14 seconds)


plot