HOME   LIST
‹–   –›

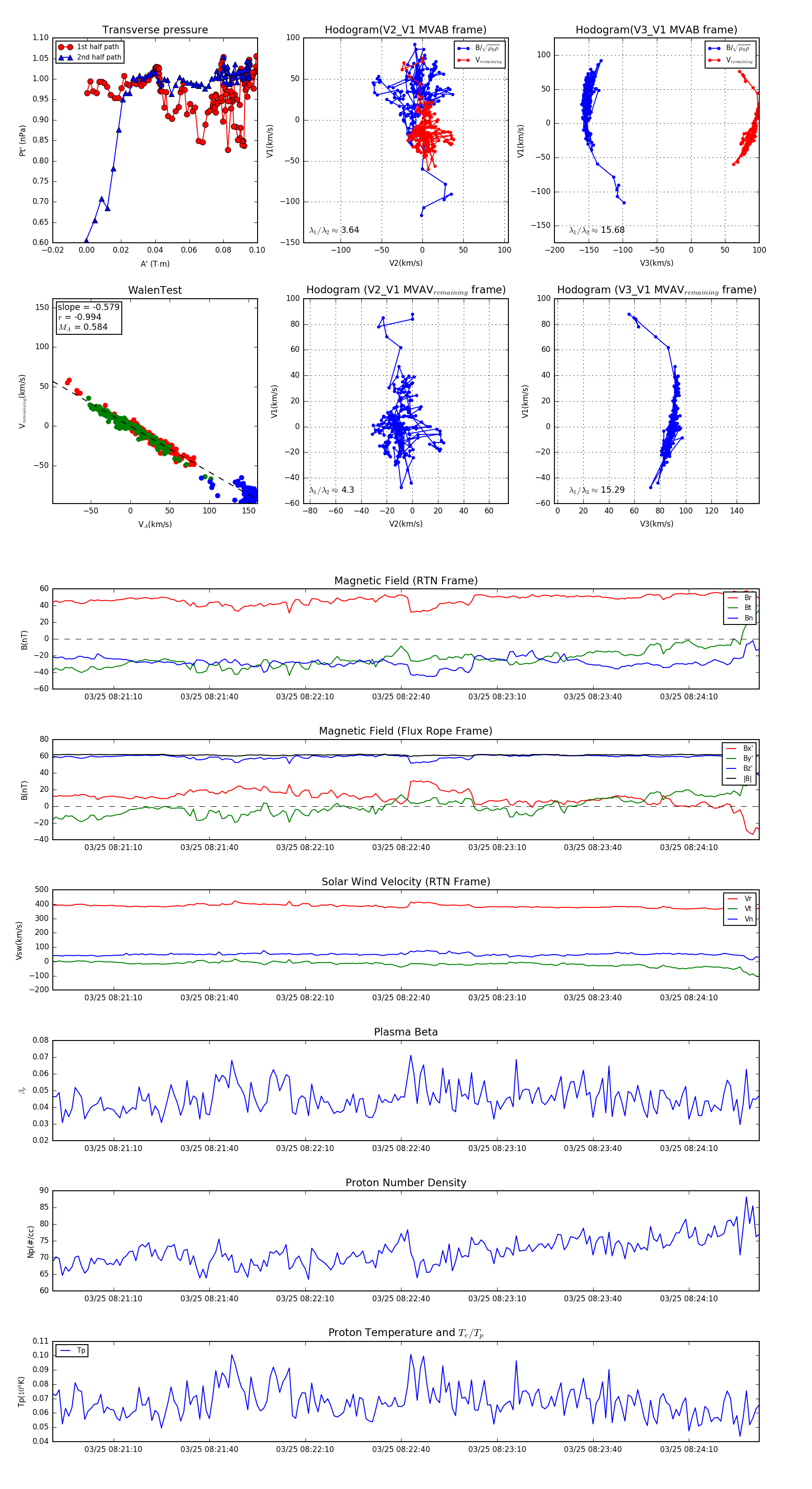
Flux Rope in 2024

Flux Rope Event 2024-03-25 08:20:51 ~ 2024-03-25 08:24:32 (222 seconds)


plot