HOME   LIST
‹–   –›

Flux Rope in 2024

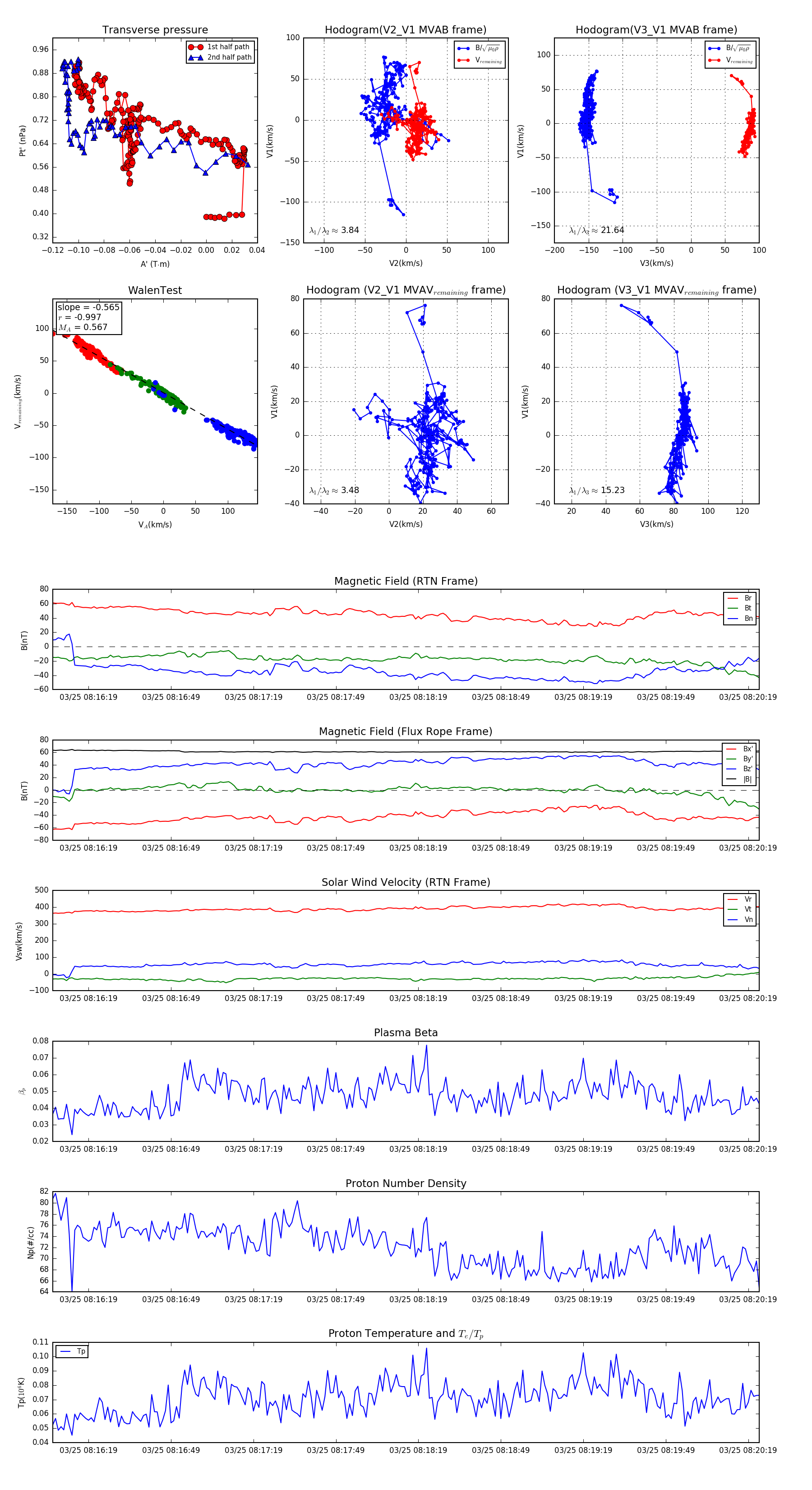
Flux Rope Event 2024-03-25 08:16:06 ~ 2024-03-25 08:20:23 (258 seconds)


plot