HOME   LIST
‹–   –›

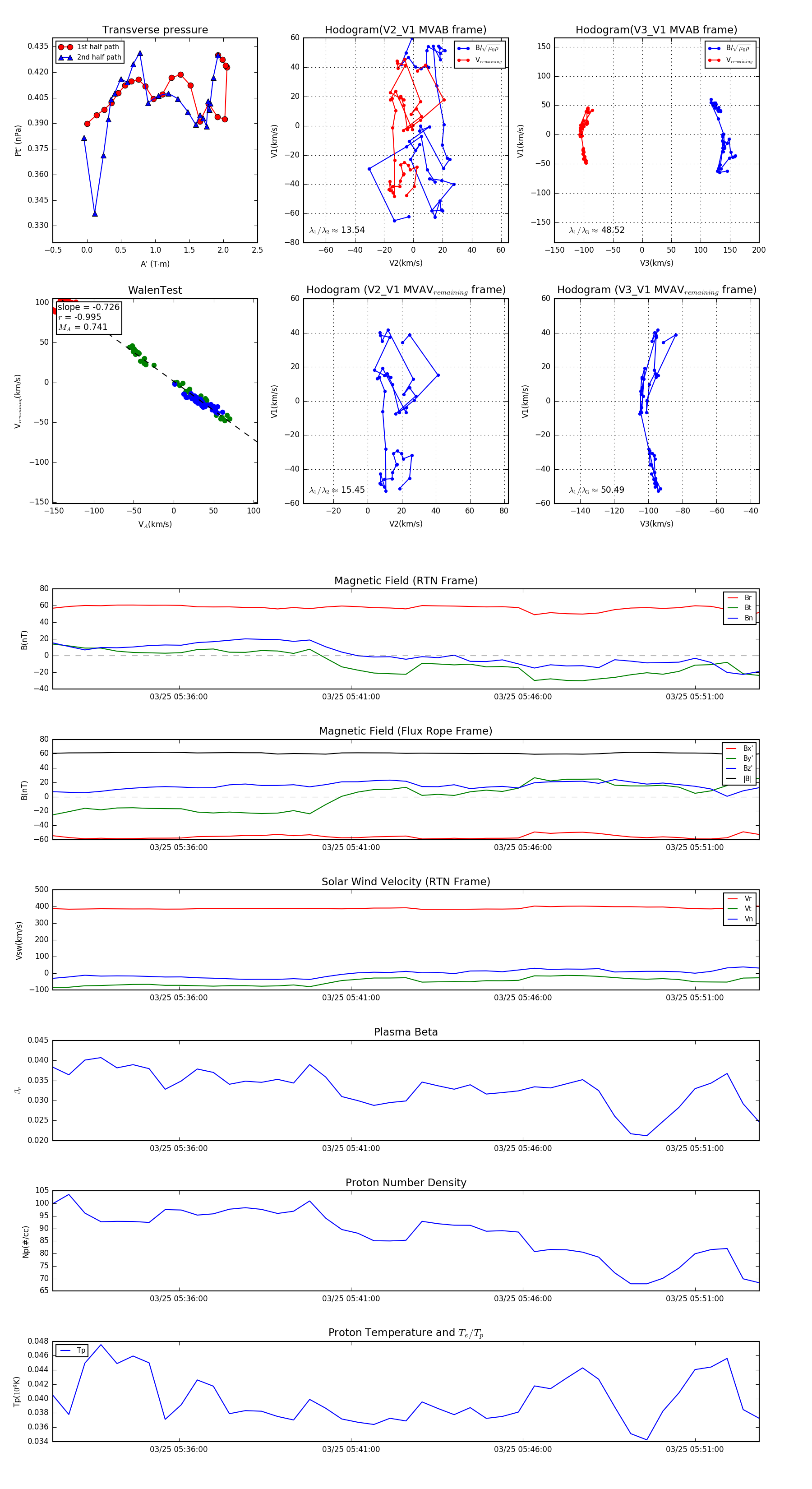
Flux Rope in 2024

Flux Rope Event 2024-03-25 05:32:20 ~ 2024-03-25 05:52:52 (1233 seconds)


plot